【大师兄带你读文献】之如何通过读文献提升科研思维和课题设计能力?精简版实战篇4
WOrange 推荐大师兄带你读文献学习课题设计系列
读文献学课题设计系列前帖分享内容传送门:
有园友私信说全篇文献精读,需要花费很多时间理解吸收,效率不高!
此次,大师兄将带着全新优化改版的读文献学课题设计系列,去粗取精,问题导向,力求做到让园友高效简单明了的领悟如何通过文献学课题设计!
今天跟大家解析2022.4.5发表在Cell metabolism上的一篇关于代谢通过表观遗传调控免疫的研究论文,通讯作者来自德国乌尔兹堡朱利叶斯-马克西米利安大学的Martin Vaeth。

本研究通过体内、体外实验证实的work model如下
GLUT3-乙酰coA-组蛋白乙酰化-Th17表型
Th17细胞表面葡萄糖受体GLUT3—转运葡萄糖至细胞线粒体氧化磷酸化生成柠檬酸进入胞浆—在胞浆ACLY酶催化转变为乙酰coA—乙酰coA作为代谢底物影响组蛋白乙酰化修饰—组蛋白乙酰化改变直接调控IL17A等Th17分化基因表达—影响Th17细胞分化及炎症反应。
下面我们将通过问题导向,逐步解析以上调控模式如何一步步实现的
1.为何选择GLUT3作为研究切入点?
Th17 细胞在多种自身免疫性疾病中发挥重要作用,其在自身免疫性疾病中的作用机尚待阐明。葡萄糖氧化不仅提供T细胞所必需的能量,而且提供很多代谢中间产物,调控T细胞功能。葡萄糖主要经三种转运蛋白进入细胞,GLUTs、SGLTs和SWEET,其中最重要的是GLUTs中的GLUT1和GLUT3。关于GLUT1在T细胞中的功能已经较为清楚,T细胞缺失GLUT1其糖吸收减少,抑制糖酵解,抑制CD4+ T细胞的增殖和分化。但是也有研究发现,GLUT1缺失的T细胞其功能和表型并不影响,意味着其存在其它的糖吸收机制。该团队前期研究结果发现CD3/28激活的T细胞中GLUT3显著高表达,且GLUT3主要在Th1和Th17中特异高表达,提示GLUT3很可能可以作为GLUT1的补充,调控T细胞对葡萄糖的吸收。而且,GLUT3高表达的功能及潜在分子机制仍不清楚,因此本研究选定GLUT3作为切入点。

2.如何发现GLUT3对Th17细胞功能影响这一表型?
通过在CD4T细胞中条件性敲除GLUT3(SLC2a3),结果表明GLUT3的缺失不改变Th1的表达,但是抑制了Th17细胞的分化(图F)。并且过表达人GLUT3会显著增加IL-17A的表达(图K)。这些结果表明GLUT3调控Th17细胞的分化及细胞因子分泌。因此,证实了GLUT3可以促进Th17分化及炎性细胞因子分泌这一表型。


3.如何证实GLUT3通过乙酰coA影响Th17表型?
为了探究GLUT3如何影响Th17分化的机制,本研究对条件性敲除GLUT3的Th17细胞进行了RNA-seq,差异基因通路富集分析发现GLUT3敲除后显著抑制的都是代谢相关通路(图F)。因此,紧接着进行了代谢组学分析。结果发现,GLUT3敲除对于Th1细胞中代谢物改变相对较小,主要影响Th17细胞中代谢物改变,其中乙酰coA显著下调,而且代谢通路富集分析中前5位的都是乙酰coA代谢相关过程。以上结果提示GLUT3最可能通过乙酰coA影响了Th17分化表型。


乙酰coA也可以通过醋酸转化二类,通过补充醋酸盐增加胞浆乙酰coA可以成功逆转GLUT3缺失导致的Th17分化表型受损。这一rescue实验证实了,GLUT3可以通过乙酰coA影响Th17分化表型。

4.如何证实GLUT3通过乙酰coA调控组蛋白乙酰化修饰进而影响Th17表型?
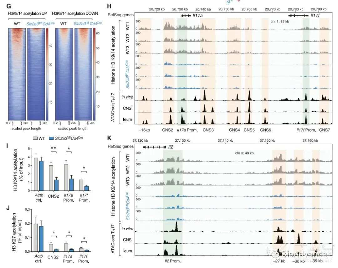
已有文献表明乙酰coA可以影响组蛋白乙酰化修饰(H3K9/14/27 ac),继而调控靶基因表达。那么本研究中发现的GLUT3缺失导致的乙酰coA减少,是否也可以通过影响组蛋白修饰进而调控Th17分化呢?为了证实以上猜想,本研究首先检测了GLUT3敲除对Th17细胞中组蛋白乙酰化修饰(H3K9/14/27 ac)水平影响,发现H3K9/14/27 ac修饰水平显著降低,而且使用去乙酰化抑制剂可以一定程度逆转GLUT3缺失所导致的Th17分化抑制的表型,证实了GLUT3可以通过乙酰coA调控组蛋白乙酰化修饰进而影响Th17表型。

Chip-seq结果也进一步证实了GLUT3敲除后,H3K9/14 ac在IL17A、TL17F、IL2启动子区分布显著减少,证实了GLUT3可以通过乙酰coA调控组蛋白乙酰化修饰进而影响Th17表型。

以上就是本次文献思路解析全部内容,感谢持续关注!
















































