一文读懂顶刊Cell的课题是如何设计出来的?
大师兄带你读文献学习课题设计系列
前帖分享内容传送门:
此次,大师兄将带着大家学习一篇顶刊Cell的课题是如何设计出来的?

Work model
今天跟大家解析的是一篇2022年6月,发表在Cell上的关于骨髓造血干细胞参与调控脑部免疫反应的研究论文的课题设计思路,通讯作者来自天津医科大学总医院的刘强。
顶刊Work model设计思路解析【重点学习】
本研究提出并验证了一个骨髓CXCL12-招募MS病灶Autoreactive CD4归巢骨髓-分泌CCL5-诱导HSC分化-myeloid bias-MS的调控轴。
该研究模式是如何设计的呢?
首先,通过表型实验发现MS患者骨髓HSC显著活跃,髓系分化增加,CD4T细胞也增加;基于此表型+文献背景知识,可以提出CD4T-HSC-myeloid bias-MS这个本文核心调控轴。
该核心调控轴逻辑上下游关系是如何界定的?
基于已有文献知识,HSC可以在多种细胞因子作用下,出现分化偏移,进而影响疾病进程。CD4T细胞作为辅助性T细胞,分泌细胞因子是其主要特征,而髓系细胞是MS病灶大量存在的,因此推断增加的CD4T细胞处于逻辑上游,通过分泌细胞因子调控HSC的髓系分化偏移,增多的髓系进入MS病灶影响疾病进程。
为何考虑骨髓中的CD4T细胞从MS病灶归巢到骨髓?
T细胞在外周发育,出现在骨髓中,应该是被招募归巢,而MS中含有大量增加的autoreactive CD4T细胞,因此考虑MS病灶中的Autoreactive CD4被趋化归巢到骨髓。
CXCL12和CCL5两个趋化因子如何确定?
基于文献,CXCL12是骨髓中招募外周淋巴细胞归巢的重要分子,其表面受体CXCR4在CD4T细胞上存在,因此提出很可能是CXCL12-CXCR4介导了CD4T细胞的归巢。
通过组学分析HSC向髓系分化过程中最显著上调的基因中有CCR5,其受体为CCL5,并且CCL5在CD4T细胞高表达,因此提出归巢的CD4T细胞分泌CCL5结合在HSC表面CCR5受体激活了HSC向髓系分化。
文献具体内容如下【有空的可以继续认真学习】
背景介绍
多发性硬化症(MS)是一类以T细胞反应为主的自身免疫性疾病,可以导致宿主脱髓鞘。T细胞分泌的炎症因子可以招募中性粒细胞和单核细胞至病灶部位,促进炎症反应,但是其具体的机制及来源仍不清楚。
待解决科学问题
- BM(骨髓)是如何响应MS(多发性硬化症)的?
- 自身反应性T细胞是如何影响骨髓造血干细胞(HSC)谱系分化的?
- MS或EAE(小鼠MS模型)中是否存在控制骨髓造血干细胞祖细胞(HSPC)活性的开关?
- MS中,BM新产生的髓系细胞(中性粒细胞、单核细胞)的命运是怎样的?
- 新产生的髓系细胞对CNS的炎症具有怎样的影响?
研究结果
1. MS患者存在骨髓HSC动员与骨髓细胞增加


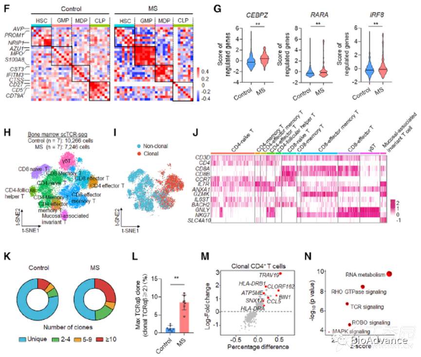
为了探究MS对骨髓的影响,作者将收集的患者骨髓样本进行单细胞测序,发现其中存在大量的髓系细胞谱系增加;通过降维聚类分析也发现各类细胞的比例中,髓系上调显著。进一步对HSC分析显示,HSC的干性评分下降。对髓系-粒系祖细胞中的上调基因模块分析,显示髓系相关的转录因子上调。另外,对T细胞亚群进行再分析显示,CD4T细胞克隆在患者中显著增加。对单细胞数据进行流式验证也得到了一样的结果。
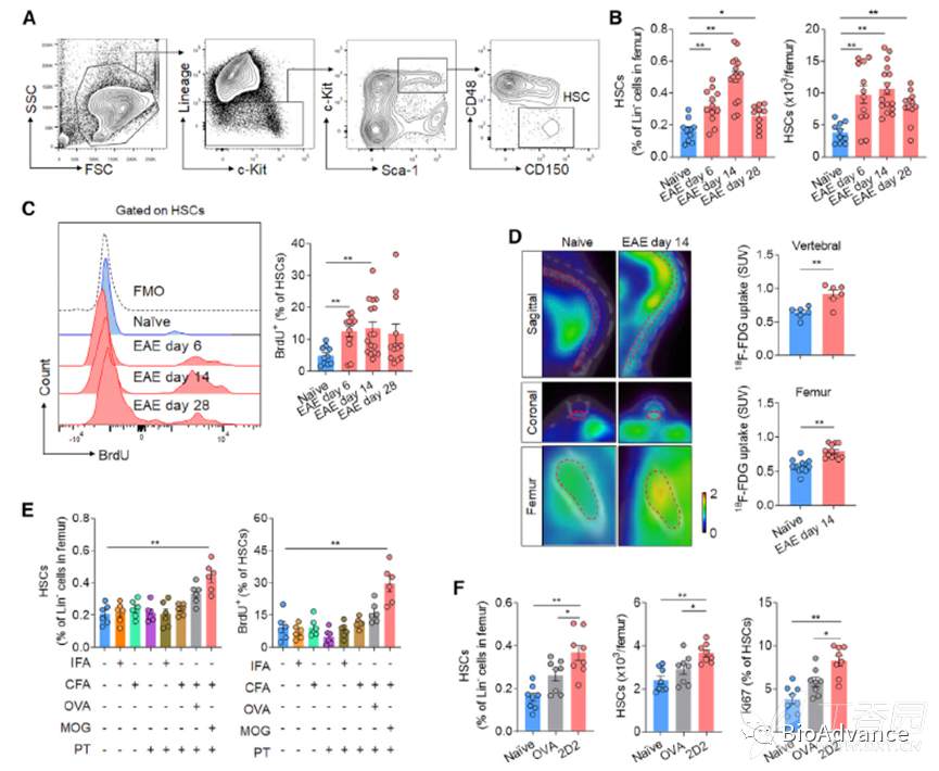
2. EAE小鼠表现出与人一样的髓系增加现象


前面作者在患者样本中发现MS病人的骨髓存在动员与髓系增加,为进一步在小鼠模型中验证这一现象,作者将EAE小鼠进行骨髓表现检测,结果显示HSC的数目与周期显著上调,为进一步研究HSC活化是否需要自身抗原特异性,作者利用不同的免疫激活剂免疫小鼠并采用了OT-II小鼠模型,发现自身反应性T细胞增加了骨髓HSC的活性。
3. EAE小鼠骨髓的中性粒细胞和单核细胞造血功能增强


为了探究骨髓髓系细胞的去向,作者采用了FGD5 cre ERT2,Tdt小鼠将HSC标记上红色荧光,再用他莫昔芬诱导后,即可将HSC及其来源的细胞标记上红色荧光,以此探究HSC的分化和中性粒/单核细胞的去向。结果显示,在EAE模型中,HSC及progenitor存在显著上调,且(脾脏、外周血、脑部)的中性粒细胞和单核细胞均被标记上红色荧光。说明EAE诱导小鼠HSC向髓系分化,并迁移至脑部发挥调控作用。
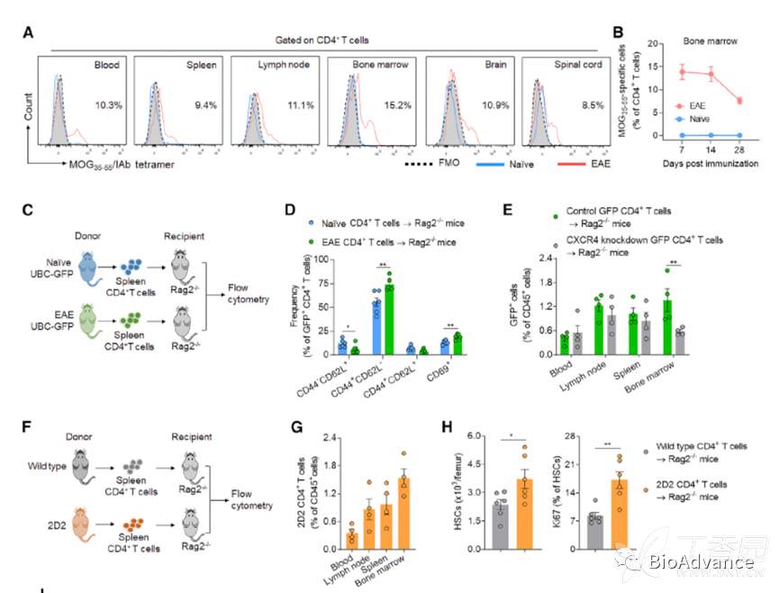
4. 髓鞘反应性T细胞归巢至骨髓并影响造血


为继续探究多发性硬化症的自身反应性T细胞对骨髓的影响,作者检测了骨髓CD4T细胞的量,发现其存在显著上调。那么这群细胞具体发挥着怎么样的功能呢?通过移植T细胞至RAG-/-小鼠(缺乏T和B)中,作者发现主要是CD44+CD62-L和CD69存在上调。而影响其归巢的主要是其表面的CXCR4受体感应了骨髓中的CXCL12。这一现象在2D2小鼠中也得到了一致的结果。
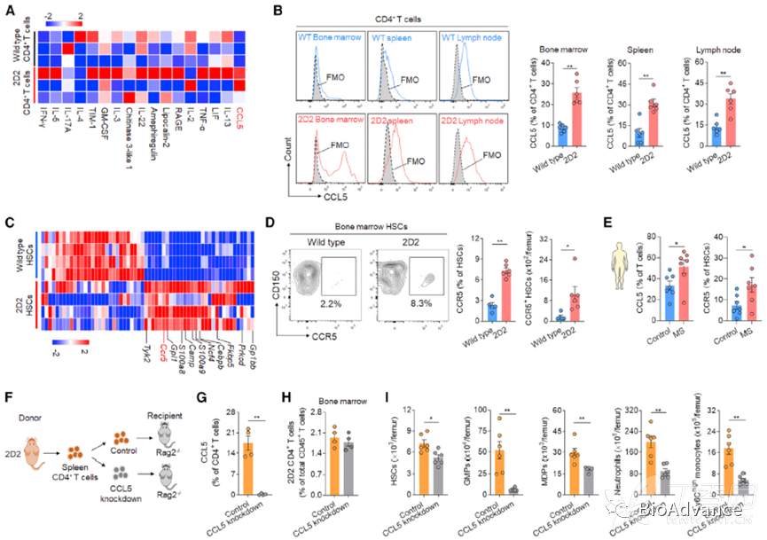
5. 骨髓增生涉及到CCL5-CCR5轴

为了探究自身反应性T细胞影响HSC的具体机制,作者猜测可能是T细胞分泌的细胞因子或趋化因子发挥了作用。作者通过蛋白组检测发现,T细胞高表达CCL5,并且外周(脾脏、外周血、脑部)的T均高表达CCL5。对2D2小鼠的骨髓HSC测序,结果显示,HSC高表达CCL5的受体CCR5。T细胞CCL5 KO后则可以rescue HSC的髓系偏移表型。
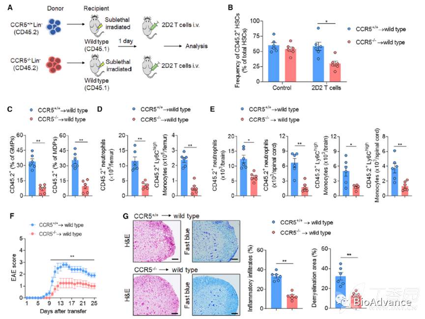
6. 破坏骨髓CCL5-CCR5轴可以减少骨髓生成并减轻神经炎症

最后,破坏CCL5-CCR5轴对小鼠的病理有什么影响呢?作者利用竞争性移植实验发现,骨髓的表型可以完全被rescue。与对照组相比,脑部的炎症明显减轻。提示提示CCL5-CCR5轴的破坏减少骨髓中中性粒细胞和炎症单核细胞的生成,减轻神经炎症的程度。
希望对各位想要发高质量SCI的园友有所帮助~
















































