重磅!《2018 GINA 哮喘防治指南》更新了!
2018 GOLD 去年就出炉了,顺便安利一波站友@木桥流水 的翻译:
GOLD 2018 中英文对照版:独立完成的指南翻译,还请站友们指正!
今天终于等到了 2018 版 GINA 全球哮喘处理和预防策略(GINA 2018)(160 多页啊.......)。
先来个解读,全文见附件,免丁当,大家自己下载吧。
——————————
指南分为三大部分:① 成人、青少年和≥6岁儿童;② ≤5岁儿童;③ 临床实践转化。
章节上跟往年差不多,8章涉及:哮喘的定义和诊断;哮喘的评估;哮喘的治疗;哮喘加重的管理;哮喘、COPD和哮喘-慢阻肺重叠(ACO)的诊断和初始治疗;≤5岁儿童哮喘的诊断和管理;哮喘的一级预防;将哮喘管理策略落实到医疗系统。
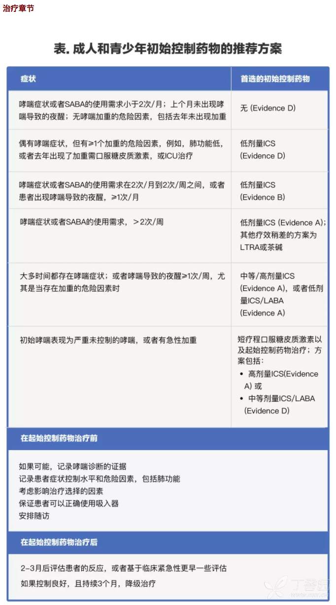
重点都在图里了,大家可以收藏了好好研究。
在医咖会看到这几个图很好,囊括了 2018 版的重点,分享给大家。
想查看全文的站友们,可以下载附件啊。
如果看不到或无法下载附件,可以打开丁香园 App,确认下载后,在:我的 ---> 附件管理,随时随地查看,亲测有效。



















































