浪子随想763:气管插管“DOPE”评估流程
内容随想:
一.看到一例同行濒死儿复苏失败的处罚,新生儿医生暂停执业9个月…通常来说复苏失败,新生儿医生如果没有插管或者延迟插管,可能多少有责任。但气管插管下如果复苏效果差或者无反应,很容易让产科或者其他人怀疑你气管插管没插上!…此时,他们根据复苏效果差怀疑你插管不中,你又如何证明自己气管插管是插中了?…这就有点哑巴吃黄连或者秀才遇到兵,插中了也说不清!…




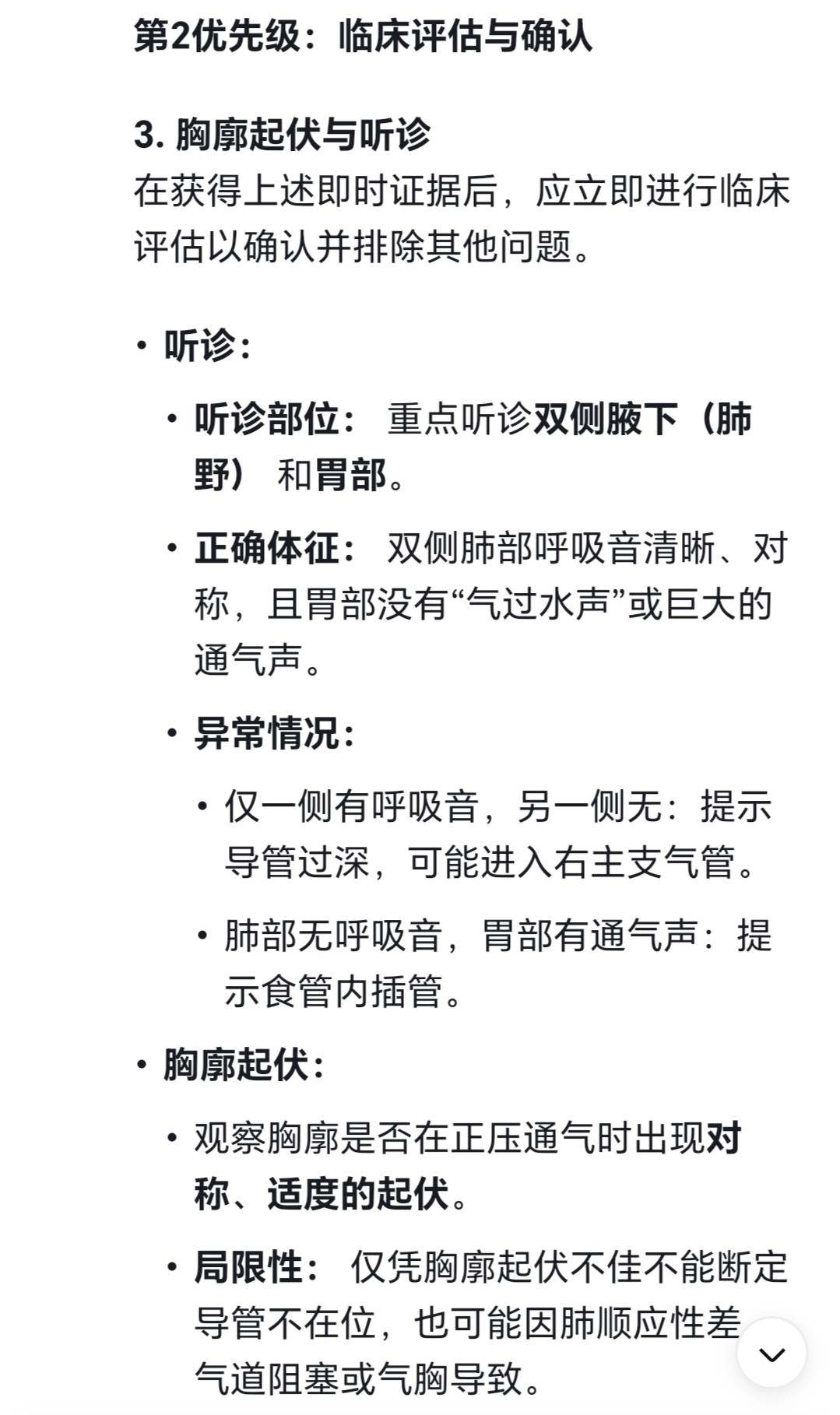
二.判断气管插管是否在位的参考评估指标。ds按优先级列举了6个指标,但要注意,没有看到这些指标不能说明管就没插中,年轻医生容易怀疑自己就是没插中,但有时即便插中了它也确实复苏效果差,也看不到雾气,听不到呼吸音,看不到心率血氧改善!






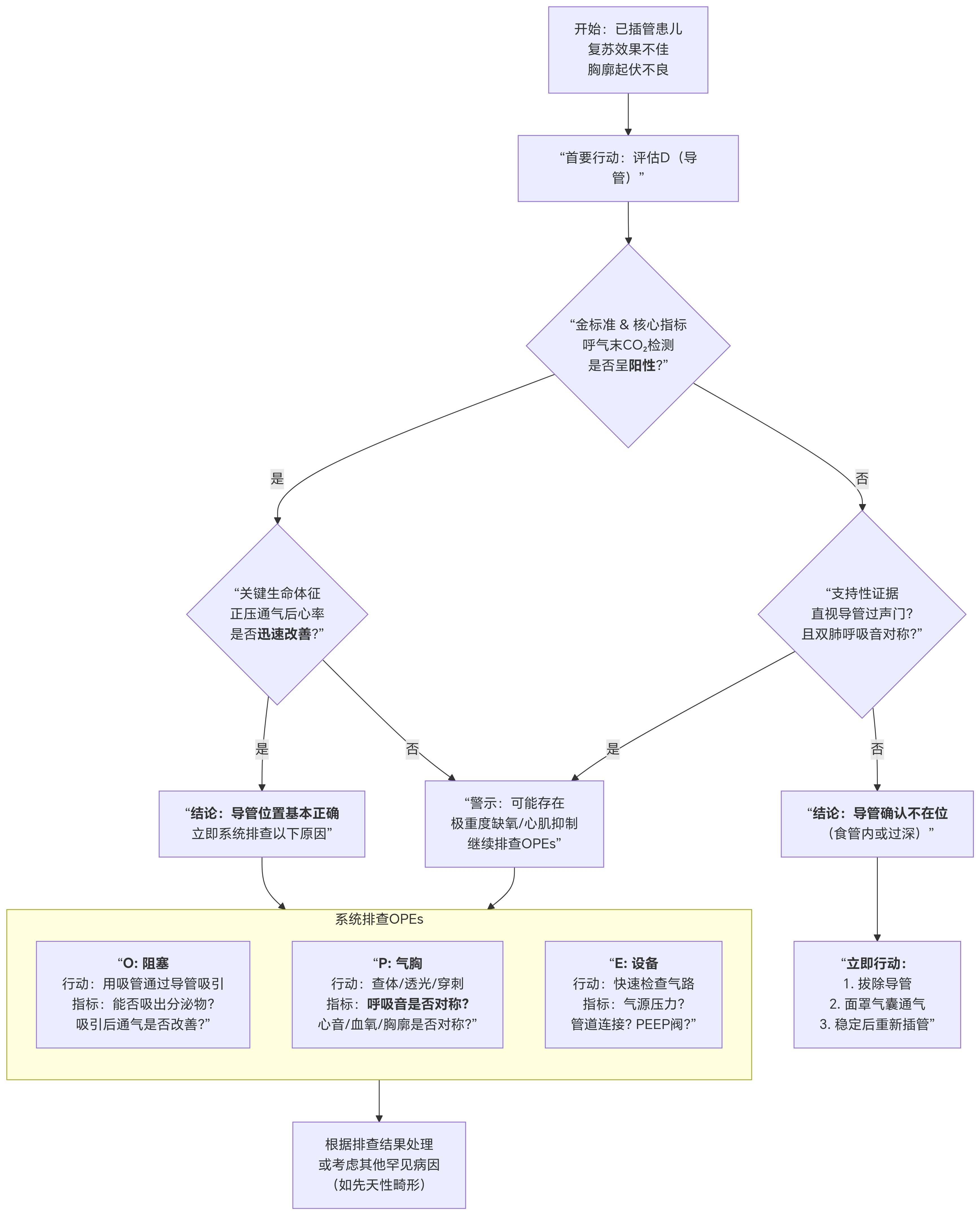
三.气管插管“DOPE”评估流程…




四.临床实践中新生儿医生除了苦练技能,还应该如何保护自己?个人建议:
1.建议配上二氧化碳探测仪,但这属于硬件,普通医生决定不了.
2.出生时第一时间听下心率,如果听不到心率,就大声说听不见心率,不要随意说20次或者多少次,因为死胎和濒死儿,后续责任相差很多…
3.当复苏效果差心率不恢复,对气管插管是否插中限于自我怀疑时,不要直接拔管重插!…直接换管几乎就坐实自己没插中,而你可能只是复苏效果差时紧张气氛下限于自我怀疑状态,正确做法应该:先喉镜打开看下,说气管插管过了声门是在位的。然后接负压,边退边吸,之后换一根大的重插!…这样的好处:a.看了是在位的. b效果不好时退管吸引考虑了阻塞因素.c.换了大的考虑了导管旁漏气因素。
附图:我自己设计的流程里面,我是第一时间听心率的,万一把死胎当濒死儿复苏,不给自己找事嘛!
















































