《新冠居家用药与安全》(一)关于用药安全
Part 1、关于新冠病毒感染者居家用药需要关注的安全问题
Q1、关于新冠口服药奈玛特韦片/利托那韦片(新)
最近奈玛特韦片/利托那韦片放开网售的消息引发关注,在网上引发了热烈的讨论,老百姓们都纷纷尝试从不同的途径购买回家,但这个药是“阳”了就可以用的全民用药吗?药师就为您揭开它的神秘面纱。
① 该药物是治疗用药还是预防用药?
奈玛特韦片/利托那韦片组合包装(即Paxlovid),于2022年2月11日被我国国家药品监督管理局按照药品特别审批程序,进行应急审评审批,附条件批准进口注册,用于治疗成人伴有进展为重症高风险因素的轻至中度新型冠状病毒肺炎(COVID-19)患者。我们可以从获批适应证看出该药品不能用于新冠的预防,而是治疗新冠用药。若您确诊了,该药也是需要医生对您身体状况进行全面评估后再决定是否使用。
②重症高危因素是什么?
根据我国《新型冠状病毒肺炎诊疗方案(试行第九版)》,须有以下一种疾病或条件,才定义为重症/危重症高危人群:
- 高龄(≥60 岁老年人);
- 有心脑血管疾病(含高血压)、慢性肺部疾病、糖尿病、慢性肝脏疾病、肾脏疾病、肿瘤等基础疾病者;
- 免疫功能缺陷(如艾滋病患者、长期使用糖皮质激素或其他免疫抑制药品导致免疫功能减退状态);
- 肥胖(体重指数≥30);
- 晚期妊娠和围产期女性;
- 重度吸烟者。
当然,奈玛特韦片/利托那韦片的使用不局限于上述医学状况或因素,如果您感染新冠之后认为自己有转为重症的风险,需要在医疗机构就诊,经医生权衡获益与风险后决定您是否需要用药。
③该药品的禁忌症?
对本品中的活性成份(奈玛特韦、利托那韦)或任何辅料(如乳糖)过敏的患者禁用。本品不得与高度依赖 CYP3A 进行清除且其血浆浓度升高会导致严重和/或危及生命的不良反应的药品联用。本品不得与强效CYP3A诱导剂联用。
④该药品应当如何使用?
奈玛特韦片/利托那韦片组合包装适用的对象是伴有进展为重症高风险因素的轻至中度COVID-19成年患者,不需要自行购买。
如果医生评估并处方了药品,您就应该了解如何正确服用啦!
奈玛特韦片/利托那韦片为组合包装药品,由新型抗病毒药“奈玛特韦片”和之前已上市的抗病毒药“利托那韦片”组成,每板含150mg奈玛特韦片(粉色)4片和100mg利托那韦片(白色)2片,分为日用和夜用两部分,每盒含5板。


需要注意的是,这两种药物要求同时服用,是因为利托那韦(本身无抗新冠病毒活性),但可以抑制奈玛特韦在体内的代谢,从而增加奈玛特韦的血药浓度,提高抗病毒效果。应当在确诊以及出现症状后5天内尽快服用本药。每12小时服药一次,每次3片(包括2片奈玛特韦片和1片利托那韦片),两种药物一起服用连用5天。必要时医生会根据患者的肝肾功能调整用药剂量。
此外,目前掰开、压碎、研磨等操作对该药物的吸收、安全性及有效性的影响尚无相关数据,故建议整片吞服。但如果是吞咽障碍,需管饲给药的患者,建议由医生或药师的专业评估后再给药。
⑤我从国外找代购买的药据说就是Paxlovid同款药?
2021年底,辉瑞与日内瓦药品专利池组织合作,授权了全球12个国家35家公司仿制奈玛特韦原料药或制剂,其中有19家是印度药厂,这也就解释了为什么我们在市面上可能找到印度药厂的仿制药品,具有相同含量的组合片剂。包括我国药监局批准的组合包装中的利托那韦片的产地亦为印度。但还是要提醒大家,海淘购买的仿制药并未在我国获批,随意网购、使用风险大!
⑥如果患者本身在服用其他药品,同时服用奈玛特韦片/利托那韦片会有相互作用吗?
奈玛特韦片/利托那韦片中的利托那韦是人体内药物代谢酶的抑制剂,会影响多种经过酶代谢的药物浓度,随着合并用药的暴露量增加,可能会增加用药风险。同时奈玛特韦和利托那韦都会受药物代谢酶的影响,如合用的药品降低奈玛特韦和利托那韦的药物浓度,就会导致抗病毒失败,出现病毒耐药的情况。
尤其是患有慢性病的老年人,多服用降压、调脂及降糖药物,而利托那韦会引起硝苯地平、氨氯地平等降压药的血药浓度升高,致患者出现低血压;利托那韦也会升高辛伐他汀、阿托伐他汀等调脂药的药物浓度,引发患者肝酶升高或肌肉疼痛的风险。此外,该药品与胺碘酮、普罗帕酮等常见心血管药物合用会引起严重不良反应,需避免合用。
该产品的说明书上提供了药物-药物相互作用的核对表,就诊时您应当告知医生您目前在用的药品清单,医生处方时会注意相关影响。
需要再次提醒大家的是,要在正规的医疗机构诊断和开具该药物,并在医生和药师的指导下使用。
Q2、新冠病毒感染者一定要用药吗?
首先需要明确的是在没有临床症状出现时,不需要用药。感冒药、退热药、止咳药、化痰药、止泻药都是缓解症状用药,并不能预防疾病,盲目服药可能会出现药品不良反应。选择药物时需根据人群特征、合并疾病等因素综合考虑,如孕妇和6个月以下儿童不宜使用布洛芬退热。同用途的药物仅可选用一种,许多复方感冒药及中成药中含有对乙酰氨基酚,应避免与其他退热药同服,以免过量,增加用药风险。服药时,应严格按照说明书中推荐的用法用量使用,超量、超次数用药不仅不能缓解症状,还会导致更多的不良反应。此外,在服用退热药和感冒药期间应避免饮酒或含酒精的饮料,服用氯苯那敏或含氯苯那敏的感冒药后可能出现嗜睡、困倦等,应注意不要驾车或操作精密机械。使用家中保存的药品前,应先检查药品的效期及包装完整性,居家进行药物治疗应密切关注不良反应的发生,如有严重不适请及时在线咨询或就医。
Q3、常用的退热药物有哪些?
目前推荐的退热药物主要包括对乙酰氨基酚及布洛芬。两种药物都有多种剂型,对乙酰氨基酚有片剂、缓释片、口服溶液、口服混悬液、滴剂、栓剂等;布洛芬有片剂、缓释胶囊、混悬液、混悬滴剂、咀嚼片、颗粒剂、泡腾片、栓剂等。其它的退热药还有很多,需要医生或药师指导后使用。
Q4、对乙酰氨基酚与布洛芬有什么不同?


Q5、退烧药布洛芬,不同的剂型有什么不同?
①布洛芬都有哪些剂型?
布洛芬是世界卫生组织、美国FDA共同推荐的儿童退烧药,被公认为儿童退烧药的首选,同样也是成人镇痛药中常见且高效的药物。但目前国内布洛芬制剂种类繁多,包括混悬液、缓释胶囊、普通片剂、泡腾片、颗粒、栓剂等。
②不同剂型适宜哪些人群?
婴幼儿(≥6个月)和儿童由于吞咽困难更适合选用混悬滴剂、混悬液或颗粒剂;成年患者则适合选用缓释胶囊及片剂等剂型。其中需要注意的是混悬剂需要摇匀后使用,而缓释制剂不建议掰开、研碎服用,布洛芬缓释胶囊中发挥缓释作用的为胶囊内的微丸,对于吞咽困难的患者建议首选液体制剂(如混悬液、口服溶液等),但需要注意剂量的换算。
③布洛芬的起效时间需要多久?
一般布洛芬服药后1.2-2.1小时发挥最大效果,但不同剂型有所区别,吸收速率一般为混悬剂>普通片剂>缓释胶囊,因此混悬剂等液体制剂在您高热时可能达到更快的退热效果。有研究表明单次服用布洛芬缓释胶囊0.3g后需要5.1小时才能发挥最大效果,因此,若您使用布洛芬缓释胶囊(如芬必得等)来退热,不必急于重复吃药或换用另一种退烧药。
④布洛芬能维持多长时间?
由于布洛芬维持时间6~8小时,为持续发挥作用需要一天多次服药(3-4次),但若您选择了缓释制剂,药物可在体内缓慢释放,每天2次给药即可。
⑤如何选择药品进行购买?
您购买此类药品可以认准“仿制药一致性评价”的标识,拥有该标识的药品代表着在质量和疗效上与原研药一致,具有可替代性。目前我国有6家企业的布洛芬片、10家企业的布洛芬缓释胶囊通过了一致性评价,可供您选择。

若您按照说明书正确服用药物后迟迟不见体温下降,持续发热超过3天,需要去医院就诊。
Q6、使用退热药物期间还有哪些安全性问题需要注意?
- 通常只使用一种解热镇痛药,不要重复用药。
- 服用退热药期间不饮酒,不喝含有酒精的饮料,会增加肝功能损伤的风险。
- 如已经在服用其他可能导致肝功能损伤的药物(如他汀类等),合用对乙酰氨基酚可能增加对肝脏的损伤。
- 老年人如出现大量出汗、脱水的情况,需要观察液体摄入量是否足够。
- 不要自行缩短给药间隔,若未到下次服药时间,可采用物理降温的方式。
- 儿童使用退热药物需要按体重计算剂量,请参考说明书或咨询医生、药师。
- 口服液同一有效成分的不同产品间药物浓度可能不同,不可等体积替代。
- 不建议在使用布洛芬或阿司匹林的同时使用其他对胃肠道影响较大的解热镇痛药(如双氯芬酸钠、吲哚美辛等),否则可能增加消化道溃疡风险。
- 缓释制剂不能掰开、研碎服用,布洛芬缓释胶囊中发挥缓释作用的为胶囊内的微丸,吞咽困难的患者可选择液体制剂。
没有一种退热药是绝对安全的,但总的来说布洛芬及对乙酰氨基酚的安全性较好,治疗剂量下不良反应轻微。
Q7、退热药物可以加大给药剂量吗?
不可以。需按说明书的剂量服药,服药频率与药物种类和剂型有关。缓释剂型(缓释片、缓释胶囊)与普通剂型(片、胶囊、颗粒等)服药频率不同,使用时应注意认真阅读药品说明书。另外,并不是服药越多退热越快,不可超过推荐剂量和服药频率用药,更不能把家里过去存的过期药加大剂量服用。

成人对乙酰氨基酚每日最大剂量为2克,过量可能会导致严重的肝功能损伤。一些复方感冒药中可能含有对乙酰氨基酚成分,如需联合应用复方感冒药,必须谨慎计算对乙酰氨基酚的总剂量,每天对乙酰氨基酚的总量不能超过2克,以免造成严重不良反应。下表列举了一些复方感冒药的成分,供用药时参考,避免重复用药。另外,请大家注意感冒药盒上是否有“氨/酚、苯/敏、麻”等字样,这些字样在感冒药中一般分别特指“对乙酰氨基酚、苯海拉明/氯苯那敏、伪麻黄碱”。

Q8、对乙酰氨基酚与布洛芬可以交替使用吗?
通常选择一种退热药物使用即可,一天内交替使用可能会增加肝肾负担,且增加由于剂量计算不当导致过量的风险。不建议两种药物交替服用。
Q9、其他退热药物使用时需注意什么?
其他药物还有阿司匹林泡腾片、洛索洛芬钠片或清肺排毒颗粒、连花清瘟胶囊等中成药。需要注意的是,用药同样需要注意该药品的禁忌和注意事项,使用前请仔细阅读药品说明书。儿童患者不宜使用阿司匹林。存在用药问题可咨询医师或药师。
Q10、新冠相关用药错误风险提示-我国的证据
新冠病毒感染患者容易出现发烧和全身酸痛,对乙酰氨基酚和布洛芬是指南推荐用于退烧和镇痛常用药物,但是在使用过程中需要正确掌握这两个药物的用法,因为用药不当会增加发生不良事件的风险。
合理用药国际网络(INRUD)中国中心组临床安全用药监测网2015年至2022年12月12日期间共收集对乙酰氨基酚和布洛芬用药错误报告分别为232例和578例,通过详细分析这些案例梳理出对乙酰氨基酚和布洛芬的用药错误风险点与防范措施详见下文。
(1)对乙酰氨基酚
①用药错误1:重复用药,对乙酰氨基酚与某些复方感冒药(包括中药成方)中含有对乙酰氨基酚同时使用。
正确做法:
- 只用一种药,不要多重药一起用,避免重复用药增加副作用;
- 用药前请仔细查看药品说明书【成份】,避免重复用药;
- 药品名称含有“氨酚”字样的复方药品包含对乙酰氨基酚。
②用药错误2:退烧药疗程过长,退烧药疗程超过3天。
正确做法:退烧药使用不超过3天,超过3天需及时就医并监测肝功能,疗程过长会增加肝功能异常的风险。
③用药错误3:给药频次过于频繁,非持续发烧患者对乙酰氨基酚每天错误地多次服药。
正确做法:
- 退烧药不发烧不吃,体温38.5℃以上才需要服用退烧药;
- 如果持续发烧或疼痛:对乙酰氨基酚片或混悬剂间隔4-6小时服用一次,一天不超过4次;对乙酰氨基酚缓释片间隔8小时服用一次,一天不超过3次;
- 对乙酰氨基酚成人一日总剂量不得超过2g。
④用药错误4:服用方法错误,将对乙酰氨基酚缓释片错误地掰开服用。
正确做法:对乙酰氨基酚缓释片需要整片吞服,不能掰开。缓释片单片对乙酰氨基酚剂量比较大(650mg/片),缓释片通过缓慢释放延长药效持续时间,掰开服用破坏缓释作用会导致短时间内对乙酰氨基酚大量进入体内,增加药品不良事件发生风险。
(2)布洛芬
①用药错误1:儿童误服,多名儿童将布洛芬混悬液误以为是饮料错误大量服用而导致住院洗胃抢救。
正确做法:所有药品应该放置儿童接触不到的地方,尤其是家有5岁以下儿童。
②用药错误2:服用方法错误——布洛芬混悬液用前未摇匀,导致只服用了上清液,无法退烧。
正确做法:混悬液用前需要摇匀。
③用药错误3:给药频次错误——非持续发烧患者布洛芬错误的每4-6小时服用一次,布洛芬缓释胶囊错误的每8小时服用一次。
正确做法:
- 退烧药不发烧不吃,体温38.5℃以上才需要服用退烧药;
- 如果持续发烧或疼痛:布洛芬混悬剂/分散片/片剂/泡腾片/胶囊/颗粒等可以间隔4-6小时服用一次,一天不超过4次;布洛芬缓释胶囊间隔12小时服用一次;
- 布洛芬成人一日总剂量不超过1.2g。
④用药错误4:重复用药——布洛芬错误的与其同类药乙酰氨基酚、双氯芬酸钠或洛索洛芬同时使用,布洛芬错误的和同样具有解热镇痛作用及含有同类成分的复方药品同时使用。
正确做法:
- 布洛芬、对乙酰氨基酚、双氯芬酸、洛索洛芬只需要使用一种药,避免重复用药而增加副作用;
- 用药前请仔细查看药品说明书【药理作用】一项,避免重复用药。
⑤用药错误5:退烧药疗程过长——退烧药疗程超过3天。
正确做法:退烧药使用不超过3天,超过3天仍高烧不退需及时就医。
Q11、退热药、感冒药、中成药感冒药,怎样合理选择、安全使用?
退烧药起退热、镇痛作用。感冒药不管是西药还是中成药,一般都是复方制剂,成分中多含有对乙酰氨基酚、双氯芬酸钠等解热镇痛药。如果退烧药与感冒药一起用,或者中成药、西药多个药物一起用,这些成分的剂量就会叠加,容易引起过量,对肝脏、肾脏等产生明显毒副作用。
因此,我们在选择退热药、感冒药时,要牢记三句话:
单药使用,保证安全;
不超剂量,减少毒性;
根据症状,合理选药。
Q12、什么药物可以缓解咽痛、咽干的症状?
可以选用《新型冠状病毒肺炎诊疗方案(试行第九版)》推荐的中成药对症处理。例如:服用一些缓解咽喉肿痛的中成药(例如:疏风解毒胶囊、颗粒等),后续若是需要也可以考虑选用帮助缓解咽干症状的中药类口含片(如西瓜霜润喉片、复方草珊瑚含片、银黄含片、金嗓子喉片、复方青橄榄利咽含片等),这类润喉片以中药成分为主,大多具有清热解毒的作用,并通过中药成分刺激黏膜,有生津止渴的效果;注意不要多种中药一起用。西药可选如地喹氯铵含片、复方或单方西吡氯铵含片等。同时要保持口腔清洁,可采用西吡氯铵含漱液以及市场常见的用于口腔清洁的漱口水。另外,足量饮水保持咽喉部湿润也很重要。
Q13、新冠后全身疼痛,需要单独服药治疗吗?
病毒在体内繁殖会对肌肉组织造成直接损伤,而且感染后体温升高会使机体内乳酸生成增多,加重全身肌肉骨骼疼痛。一般不需要单独使用药物治疗,随着病毒的控制和发热的减轻,这种疼痛会逐渐减轻。对乙酰氨基酚、布洛芬等退烧药同时具有镇痛作用,可以缓解浑身疼痛的症状,因此不需要再服用其他药物了,避免重复用药导致伤害。
Q14、如果没有发热,但出现鼻塞流涕时,如何服药?需要注意什么?
改善流鼻涕症状的药物主要是一些抗组胺药物,通过降低血管通透性减轻流涕症状。可以选择氯苯那敏、氯雷他定、西替利嗪等抗过敏药,以缓解鼻塞、流涕等症状。但西替利嗪对于严重肾功能损害的患者是禁用的,氯苯那敏和氯雷他定可以在医师和药师指导下使用,并关注使用过程中出现的不良反应和肾功能水平。这类抗过敏药物一般都会引起困倦、嗜睡、乏力等不良反应,因此用药期间请避免驾车和机械操作。为避免抗组胺成分过量,请不要与新康泰克、泰诺、快克等药物合用。氯苯那敏用药期间饮酒可能损害中枢神经,请避免饮酒或饮用含有酒精的饮料。氯苯那敏可使痰液变粘稠,下呼吸道感染和哮喘发作病人用药可能会加重病情。使用氯雷他定期间可能会出现恶心等胃部不适,与食物同服能减轻不适。
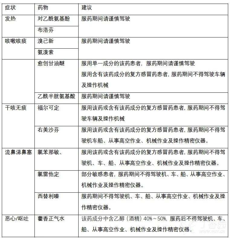
Q15、自我药疗期间驾驶车辆的建议
尽管药物可能导致多种不良反应的事实已经被广泛关注,但是服药后驾车和操作精密机械的影响,却经常被忽视。
“药驾”的危害值得关注,请注意药品说明书中的【不良反应】及【注意事项】中是否注明了“服用药物后不得驾驶机、车、船,从事高空作业、机械作业及操作精密仪器”。
可能影响驾驶安全的药品需要引起重视,根据新冠疫情中涉及到的对症治疗的药物,服用下列药物时应注意:

Q16、家庭药箱放置的环境要注意那些问题?
1) 温度:请根据所储备药品的说明书【贮藏方式】标注内容,确认药品储存的适宜温度,常见的贮存温度:
· 常温,系指10~30℃,凡贮藏项未规定贮存温度的系指常温;
· 室温:25℃左右
· 阴凉处:低于20℃
· 凉暗处:避光且不超过20℃
· 冷处:2~10℃,建议放置在冰箱冷藏区
2) 湿度:药品贮存的湿度要求一般在45%-75%之间,居家环境应在避免卫生间及厨房储存药品。如果药物配备有干燥剂,请不要随意丢弃干燥剂。
3) 避免阳光直射:光照可能加速药物降解,造成药物疗效降低。建议放在长期避光的区域。
4) 包装:居家储存的药品应原包装保存,不要对未开封的包装进行拆分合并,用完一个包装后再启封新包装。
Q17、怎样识别家中存药可能已经变质?
①片剂、胶囊剂:如果药品颜色、质地、硬度发生改变;表面粗糙或者有裂缝;药品气味发生明显变化则提示药物可能变质,请不要继续服用。
②液体药品:药液由澄清变成浑浊;均一的液体出现分层、变色和异常的沉淀;药液气味或味道改变和新开封的药物味道差异明显时,提示药物可能出现变质,请不要继续服用。需要注意的是,密封包装未启封的混悬剂在有效期内,可能因为长期放置出现分层或者沉淀时,不是过期变质的表现,可以摇匀后使用。
③粉剂、颗粒剂和散剂:药品颜色、质地发生变化;出现结块、结晶;密封袋出现异常鼓胀的情况,提示药物可能变质,请不要继续服用。
④软膏、乳膏:药品的颜色、硬度、粘稠度发生改变;出现分层、油状物漂浮和气味异常的情况,提示提示药物可能变质,请不要继续使用。
















































