人类胎盘高通量mRNA测序图谱揭示孕早期至孕晚期转录组重塑的巨大变化

一、研究背景
- 胎盘是妊娠期间连接母体与胎儿的关键器官,其结构和功能在整个妊娠过程中发生显著变化。
- 既往研究多基于微阵列技术或小样本RNA-seq,且多使用终止妊娠的胎盘样本,难以反映健康妊娠的胎盘真实状态。
- 缺乏对同一妊娠个体在不同孕期胎盘转录组变化的对照研究,无法排除遗传和环境因素的影响。
二、研究目的
- 建立最大规模的人类胎盘mRNA-seq图谱,比较孕早期和孕晚期胎盘转录组的差异。
- 识别稳定表达基因 和差异表达基因,探索其在胎盘功能和妊娠健康中的潜在作用。
- 通过匹配样本分析控制个体差异,提高结果的可靠性。
三、研究方法
- 样本来源:
- 124例孕早期(70–100天)和43例孕晚期(254–290天)胎盘样本,其中23例为同一妊娠个体在两次时间点匹配样本。
- 所有样本来自健康、自然受孕、无重大并发症的妊娠。
- 实验流程:
- 胎盘组织采集后立即保存于RNAlater,提取RNA。
- 使用Illumina TruSeq Stranded mRNA建库,NovaSeq 6000平台进行75 bp单端测序。
- 数据分析:
- 使用STAR和RSEM进行比对和定量。
- 使用DESeq2进行差异表达分析,设定阈值:FDR < 0.05(宽松)或FDR < 0.001 + FC > 1.5(严格)。
- 定义SEGs:TPM > 0.66,P > 0.05,FC < 1.5,变异系数 < 0.80。
- 使用IPA进行通路富集分析,结合单细胞RNA-seq数据验证细胞类型特异性表达。
- 验证实验:
- 对三个关键DEGs(HAPLN1、TPPP3、CGB)进行免疫荧光染色,验证蛋白表达与定位。
四、研究结果
1. 所有表达基因概况
- 共检测到14,979个基因在胎盘中表达(TPM > 0.66),包括14,132个蛋白编码基因和847个长链非编码RNA。
- 孕晚期胎盘表达极端值更高,如CSH1/CSH2(胎盘催乳素)表达量在孕晚期显著升高。
- 染色体19上的基因家族(如CGB、PSG)在孕早期和孕晚期表达模式相反。

- 图1:在第一和第三孕期胎盘中表达的mRNA。(A) 全部队列包括124个第一孕期和43个第三孕期胎盘样本。(B) 主成分分析显示按孕期分离,其中PC1区分明显。(C) 小提琴图显示蛋白编码(Protein)和长链非编码RNA(LncRNA)的表达范围。箱线图叠加显示。虚线表示研究特定的表达阈值TPM=0.66。仅使用任一孕期TPM>0.66的基因绘制此图。(D) 第一孕期和第三孕期胎盘中蛋白编码基因log10(TPM)表达值的箱线图,按染色体并排展示。点表示超过四分位间距1.5倍的异常值。(E) 长链非编码基因log10(TPM)值的箱线图,与D类似。(F) 按孕期和染色体显示所有表达的蛋白编码基因的柱状图。菱形点和右侧y轴表示胎盘中表达的基因占人类参考基因组所有蛋白编码基因的比例(“Expr / Encoded”),按染色体显示。
2. 差异表达分析
- 在全队列中,86.7%的基因为DEGs(FDR < 0.05)。
- 在匹配样本子分析中,77.0%的基因为DEGs,与全队列高度一致(Pearson = 0.98)。
- 使用严格阈值(FDR < 0.001,FC > 1.5)筛选出7,508个严格DEGs:
- 3,353个在孕早期上调(如CGB家族、ANGPT4、MMP12)
- 4,155个在孕晚期上调(如CSH1/CSH2、IDO2、ALPP、PSG家族)
3. 稳定表达基因
- 共识别出1,610个SEGs,占所有表达基因的10.7%。
- 富集通路包括:蛋白分选、线粒体功能、蛋白激酶A信号、Rho GTPase循环等。
- 在单细胞RNA-seq中,SEGs广泛表达于多种胎盘细胞类型。

- 图2:稳定表达基因(SEG)的变异性和选择。将完整队列分析(124个孕早期样本对比43个孕晚期样本)与仅匹配的孕早期和孕晚期样本的子分析(同23个妊娠期内的孕早期对比孕晚期样本)进行比较。(A–C) 散点图比较每个分析中按基因计算的变异系数(CV)。当TPM>0.66(两孕期均需)、P值>0.05且任一分析中的FC<1.5时绘制基因。稳表达基因由这三个筛选条件和CV<0.80定义。虚线表示CV=0.80。点根据不同变量进行颜色编码,以区分完整队列值(轮廓色)与子分析值(填充色)之间的差异。坐标轴经过log2转换,以更好地显示低变异基因。颜色编码基于(A) Wald P值, (B) 倍数变化, (C) log2(TPM) 表达, (D) 完整队列SEGs中前30条富集经典通路, 和 (E) 完整队列SEGs的条形图。

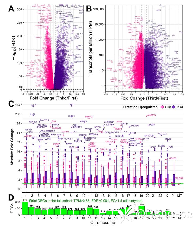
- 图3:第一孕期与第三孕期胎盘之间的差异表达蛋白编码基因(完整队列)。(A) 所有表达基因(TPM >0.66)的火山图。(B) 差异表达基因的表达量与折叠变化(FC)关系图。垂直虚线表示 FC=1.5。(C) 在 FDR<0.001 且 TPM>0.66 条件下(任意 FC),所有基因在各染色体上的绝对 FC 分布箱线图。粗实绿色线表示 FC=1.5。(D) 在 FDR<0.001、FC>1.5 且 TPM>0.66 的任意孕期中所有“严格差异表达基因”的染色体频率。
4. 通路富集分析
- 孕早期上调基因:富集于细胞周期、蛋白质合成、DNA修复、硒氨基酸代谢等。
- 孕晚期上调基因:富集于免疫调节(如IL-10信号)、炎症反应、组织修复、癌症相关通路等。

- 图4:前30个富集的典型通路。Z分数绝对值大于2表示通路预测的显著激活或抑制。通路预测激活颜色编码:粉红色=第一孕期激活,绿色=第三孕期激活,黑色=不可用(“NA”)。在严格差异表达基因中富集的通路(A)第一孕期上调,(B)第三孕期上调。(C) 使用Sun等人 2020 [21]的第一孕期胎盘单细胞RNA测序表达值(UMI)的点图,显示选出的TPM>100的SEGs和第一孕期上调的严格差异表达基因。蓝色:按最高表达排序的前25个非线粒体SEGs。粉红色:按第一/三孕期FC排序的前25个第一孕期上调基因,从LAIR2开始。若平均UMI>0.05,则绘制单细胞RNA测序值。
5. 单细胞表达与免疫荧光验证
- SEGs广泛表达于多种细胞类型,而孕早期上调的DEGs(如LAIR2、CGB7)更具细胞特异性。
- 免疫荧光验证:
- HAPLN1(孕早期高表达)在孕早期胎盘中有表达,孕晚期几乎无。
- TPPP3(孕晚期高表达)在孕晚期胎盘中有表达。
- CGB在孕早期表达更强,主要位于合体滋养层。
五、研究意义
- 提供了迄今为止最大规模、最全面的人类胎盘转录组图谱,覆盖孕早期和孕晚期。
- 揭示了胎盘在妊娠过程中广泛的转录组重塑,反映了其功能从早期建立到晚期维持的转变。
- 识别出的SEGs和DEGs为妊娠相关疾病的生物标志物开发和胎盘功能研究提供了重要资源。
- mRNA 测序数据已存放在国家生物技术信息基因表达综合中心 (NCBI GEO) 中,登录GSE247382可在 <https://www.ncbi.nlm.nih.gov/geo/query/acc.cgi?acc=GSE247382> 获取。
















































