武汉大学基础医学院汪晖团队:miR-142-3p是父源性NASH发生的关键调节分子和干预靶标
1、研究背景:
非酒精性脂肪性肝炎(non-alcoholic steatohepatitis, NASH)是非酒精性脂肪性肝病(non-alcoholic fatty liver disease, NAFLD)进展过程中的严重类型,其发病原因与遗传易感性、环境因素和代谢应激相互作用密切相关。近年来,随着“健康和疾病的父系起源(Paternal Origins of Health and Disease, POHaD)”学说的提出,越来越多研究证实,父体孕前不良生活方式和环境暴露是导致子代发育异常及发育源性疾病患病风险增加的重要、独立危险因素。咖啡因是一种广泛存在于咖啡、茶叶和软饮料中的中枢兴奋剂,也是日常生活中常见的一种慢性应激源,已被证实具有生殖和发育毒性。然而,父体孕前咖啡因暴露(paternal pre-pregnant caffeine exposure, PPCE)对子代脂代谢功能及成年后NASH发生的影响及编程机制至今尚未见报道。
2、文章概述:
近日,由武汉大学基础医学院汪晖教授领导的科研团队模拟人群中慢性应激源咖啡因的日常摄入现状,建立父体孕前咖啡因暴露(PPCE)大鼠模型,观察PPCE对子代大鼠出生前、后肝脏组织学和脂代谢功能的影响,并证实PPCE可致成年雄性子代大鼠NASH发生,并存在明显的性别差异和跨代遗传效应,其发生机制与高糖皮质激素(而非咖啡因)通过编程亲代精子miR-142-3p高甲基化介导PPCE所致雄性子代大鼠肝脏脂代谢紊乱及代谢性炎症活化有关,并首次提出miR-142-3p是一个关键的脂代谢调节分子,可作为父源性NASH发生的早期干预靶标。
3、图文导读:

Graphical abstract

图1 PPCE对雄性子代大鼠出生前、后不同时间NASH发生的影响。(A, B)GD20和PW12子代肝脏H&E和ORO染色(400×);(C, D)GD20和PW12子代肝脏脂肪变性评分;(E, F)GD20和PW12子代肝脏TG含量;(G, H)PW32子代血清AST和ALT的活力;(I)PW32子代肝脏形态外观;(J, K)PW32子代肝重和肝指数;(L)PW32子代肝脏H&E、ORO、Masson和天狼星红染色(200×、400×);(M-Q)PW32子代肝脏NAS评分和肝纤维化评分;(R)PW32子代肝脏TG含量。

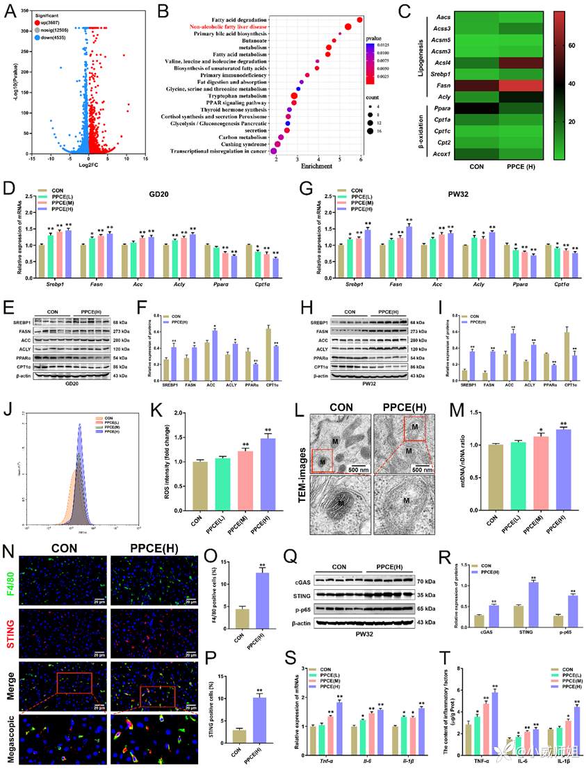
图2 PPCE对雄性子代大鼠出生前、后肝脏脂代谢功能改变和炎症氧化应激的影响。(A)GD20肝脏中差异表达基因的火山图;(B)GD20肝脏中差异表达基因的KEGG功能富集分析;(C)GD20肝脏中差异表达的脂代谢相关基因;(D)GD20肝脏中Srebp1、Fasn、Acc、Acly、Pparα和 Cpt1α mRNA的表达水平;(E, F)GD20肝脏中SREBP1、FASN、ACC、ACLY、PPARα和CPT1α蛋白的代表性免疫印迹图像和表达水平的统计图;(G)PW32肝脏中差异表达的脂代谢相关基因;(H, I)PW32肝脏中SREBP1、FASN、ACC、ACLY、PPARα和CPT1α蛋白的代表性免疫印迹图像和表达水平的统计图;(J, K)ROS的水平;(L)TEM图像;(M)线粒体DNA拷贝数;(N-P)F4/80和STING荧光共定位的代表性图像;(Q, R)cGAS,STING和p-p65蛋白代表性免疫印迹图像和表达水平统计图;(S, T)TNF-α,IL-6和IL-1β的mRNA表达和含量。

图3 miR-142-3p低表达编程介导PPCE所致雄性子代大鼠NASH发生。(A)亲代精子和胎肝中差异表达miRNAs的热图;(B)亲代精子和子代胎肝中差异表达miRNAs的韦恩图;(C)GD20子代肝脏中的miRNAs表达;(D)FISH法检测胎鼠全身miR-142-3p的表达水平;(E)PW32子代肝脏中差异表的达miRNAs;(F, G)GD20和PW32子代肝脏中miR-142-3p的表达水平;(H)肝脏miR-142-3p沉默(miR-142-3p-/-)小鼠肝脏形态外观,H&E、ORO、Masson和天狼星红染色(200×、400×);(I, J)miR-142-3p-/-小鼠肝脏NAS评分和TG含量;(K)miR-142-3p-/-小鼠肝脏Srebp1、Fasn、Acc、Pparα、Cpt1α、Tnf-α、Il-6和Il-1β mRNA的表达水平;(L)miR-142-3p过表达对PPCE大鼠肝脏Srebp1、Fasn、Acc、Pparα和Cpt1αmRNA表达的影响;(M, N)miR-142-3p过表达对PPCE大鼠肝脏炎症因子Tnf-α、Il-6和Il-1β mRNA的表达水平和含量的影响;(O-Q)miR-142-3p过表达对PPCE大鼠肝脏组织学变化、NAS评分和肝脏TG含量的影响。

图4 miR-142-3p靶向 ACSL4调节PPCE雄性子代大鼠肝脏脂质代谢和炎症反应。(A)miR-142-3p与ACSL4相互作用;(B)GD20子代肝脏Acsl4 mRNA的表达水平;(C, D)GD20子代肝脏ACSL4蛋白的表达水平;(E)PW32子代肝脏Acsl4 mRNA的表达水平;(F-I)PW32子代肝脏ACSL4蛋白的表达水平;(H-J)肝脏ACSL4表达的代表性免疫荧光图像;(K)miR-142-3p-/-小鼠肝脏Acsl4 mRNA表达水平;(L)miR-142-3p过表达干预PW32子代肝脏Acsl4的mRNA表达水平;(M)miR-142-3p inhibitor 或miR-142-3p minics转染后BMSCs肝样分化细胞中Srebp1,Fasn,Pparα和Cpt1α mRNA的表达水平;(N, O)miR-142-3p inhibitor 或miR-142-3p minics转染后BMSCs肝样分化细胞中SREBP1、FASN、PPARα和CPT1α蛋白表达的代表性免疫印迹图像和统计分析图;(P)miR-142-3p minics和/或ACSL4转染后BMSCs肝样分化细胞中Srebp1、Fasn、Pparα和Cpt1α mRNA的表达水平;(Q, R)miR-142-3p minics和/或ACSL4转染后BMSCs肝样分化细胞中SREBP1、FASN、PPARα和CPT1α蛋白表达的代表性免疫印迹图像和统计分析图;(S)SREBP-1、FASN、PPARα和CPT1α代表性免疫荧光图像;(T)双荧光素酶基因报告实验验证miR-142-3p的靶基因。

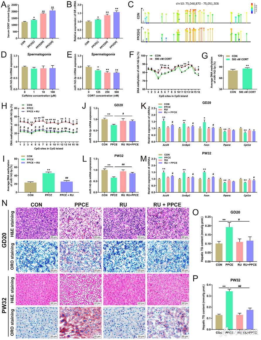
图5 高糖皮质激素诱导精子miR-142-3p甲基化重编程介导PPCE雄性子代肝脏脂质代谢功能紊乱。(A)皮质酮的含量;(B)睾丸GR mRNA表达水平;(C)精子miR-142-3p启动子区甲基化水平;(D, E)咖啡因和皮质酮对精原细胞miR-142-3p mRNA表达的影响;(F, G)皮质酮对精原细胞miR-142-3p启动子区甲基化的影响;(H, I)RU486干预后GD20子代肝脏miR-142-3p的甲基化水平;(J-M)RU486干预后GD20和PW32子代肝脏miR-142-3p、Acsl4、Srebp1、Fasn、Pparα和Cpt1α mRNA的表达水;(N)H&E和ORO染色(400×);(O, P)RU486干预后GD20和PW32子代肝脏TG含量。

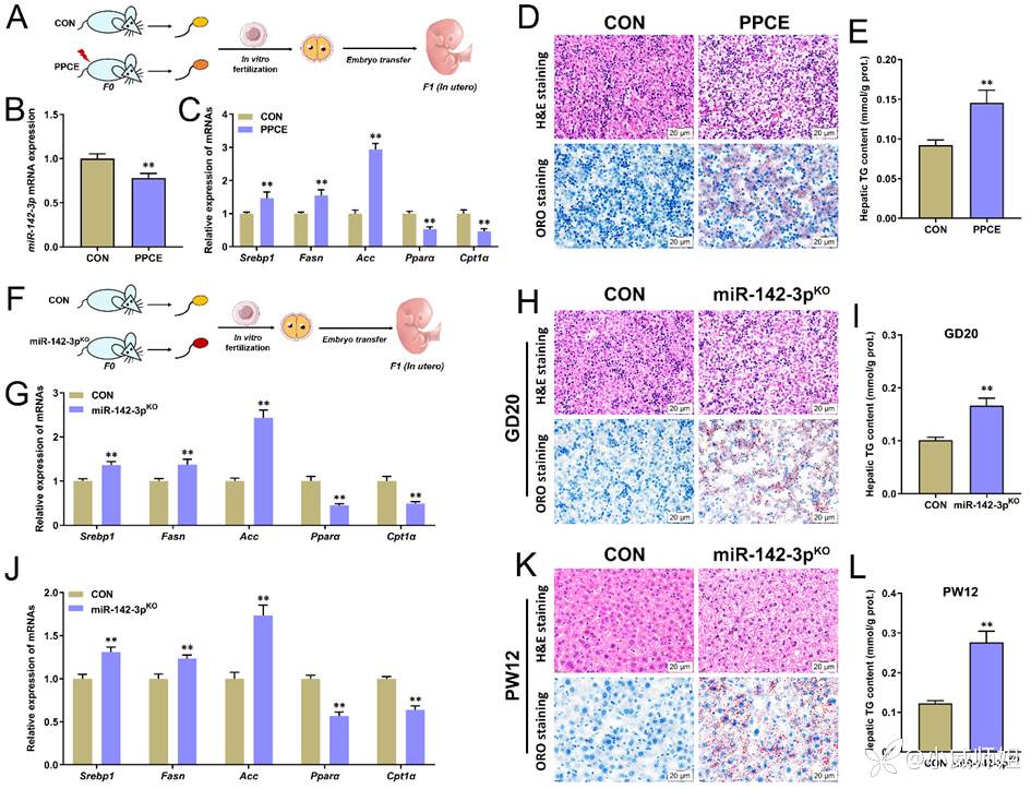
图6 体外受精证实miR-142-3p低表达介导PPCE所致雄性子代小鼠肝脏脂代谢功能紊乱。(A)PPCE小鼠精子体外受精实验研究设计图;(B)PPCE精子体外受精GD19子代肝脏miR-142-3p mRNA的表达水平;(C)PPCE精子体外受精GD19子代肝脏Srebp1、Fasn、Acc、Pparα和Cpt1α mRNA的表达水平;(D)PPCE精子体外受精GD19子代肝脏H&E和ORO染色(400×);(E)PPCE精子体外受精GD19子代肝脏TG含量;(F)miR-142-3pKO精子体外受精实验研究设计图;(G)miR-142-3pKO精子体外受精GD19子代肝脏Srebp1、Fasn、Acc、Pparα和Cpt1α mRNA的表达水平;(H)miR-142-3pKO精子体外受精GD19子代肝脏H&E和ORO染色(400×);(I)miR-142-3pKO精子体外受精GD19子代肝脏TG含量;(J)miR-142-3pKO精子体外受精PW12子代肝脏Srebp1、Fasn、Acc、Pparα和Cpt1α mRN的表达水平;(K)miR-142-3pKO精子体外受精PW12子代肝脏H&E和ORO染色(400×);(L)miR-142-3pKO精子体外受精PW12子代肝脏TG含量。

图7 PPCE致雄性子代大鼠NASH发生具有跨代遗传效应。(A)PW12子代肝脏H&E和ORO染色(400×);(B)PW12子代肝脏TG含量;(C)PW12子代肝脏中Srebp1、Fasn、Pparα和Cpt1α mRNA的表达水平;(D)PW34子代肝脏H&E、ORO、Masson和天狼星红染色(100×,400×);(E)PW34子代肝脏TG含量;(F)PW34子代肝脏中Srebp1、Fasn、Pparα和Cpt1α mRNA的表达水平;(G, H)PW34子代肝脏中SREBP1、FASN、PPARα和CPT1α蛋白的表达的代表性免疫印迹图像和表达水平统计图;(I-L)PW34子代肝脏中TNF-α、IL-6和 IL-1β的含量;(L-N)PW34子代肝脏中Tnf-α、Il-6和 Il-1β mRNA的表达水平。
4、结论:
该研究首次证实PPCE可致雄性子代出生前后肝脏脂代谢功能紊乱及成年后NASH发生,且具有明显的性别差异和跨代遗传效应,阐明了父源性NASH易感相关的精子重编程机制及干预靶标,创新性提出父源性NASH早期预警和干预靶标,为探究父源性NASH发生的病因、发生机制和早期防治技术提供了新的思路。
该研究主要依托发育源性疾病湖北省重点实验室完成,同时得到了国家自然科学基金联合重点项目(No. U23A20407; No. U22A20362)的支持,谨此感谢。
论文信息:
Sperm miR-142-3p Reprogramming Mediates Paternal Pre-Pregnancy Caffeine Exposure-Induced Non-alcoholic Steatohepatitis in Male Offspring Rats
Cong Zhang, Yu Guo, Yi Liu, Kexin Liu, Wen Hu, and Hui Wang*
Advanced Science
DOI: 10.1002/advs.202405592
















































