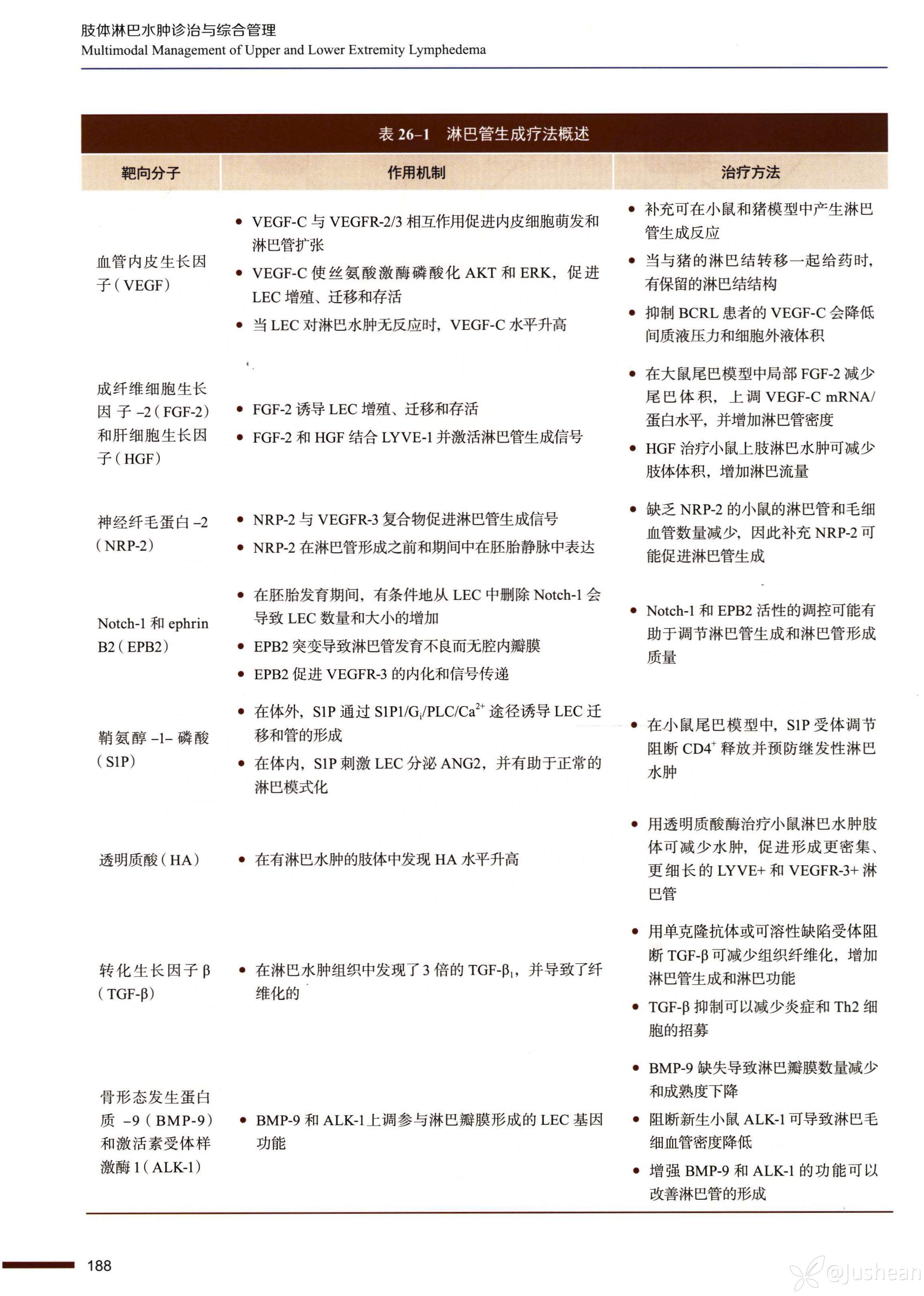
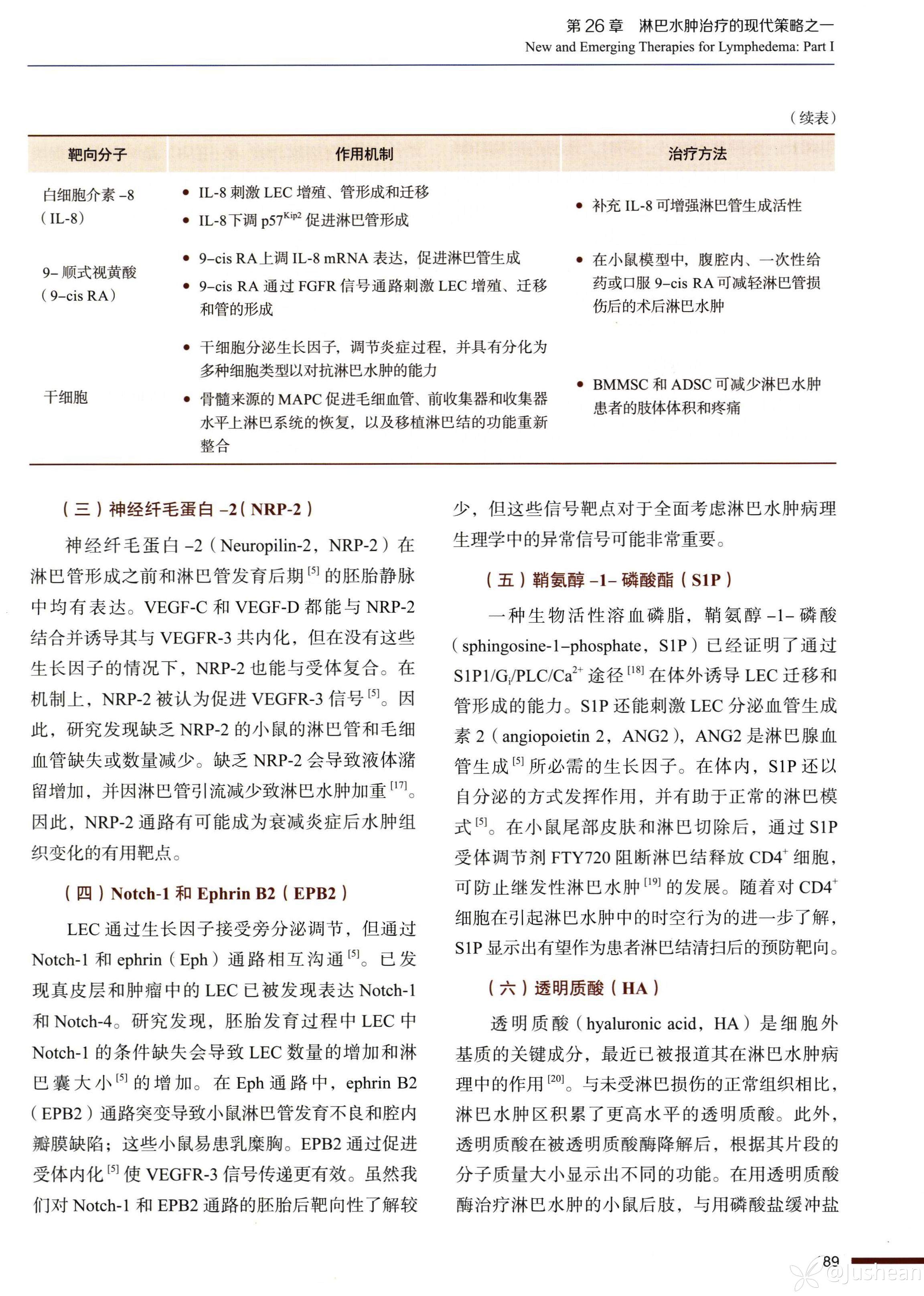
肢体淋巴水肿诊治与综合管理. 2024.03
本书引进自Springer出版社,由当前国际淋巴水肿疾病诊治领域的知名专家共同撰写。全书共28章,详细介绍了淋巴管系统解剖生理学,淋巴水肿的病理生理学、分类、发病情况与治疗,包括保守治疗、外科治疗、综合治疗与淋巴水肿的综合管理,以及淋巴水肿诊治的新进展与展望。书中还就外科领域容易造成淋巴水肿的手术(如乳腺肿瘤和盆腔肿瘤患者的淋巴结廓清术等),其术中和术后如何预防淋巴水肿发生进行了细致阐述。全书图文并茂、内容详尽、注重实用,对外科、肿瘤外科、血管外科、淋巴外科、妇产科医生等开展临床工作有较好的指导和参考作用,是从事外科各个专业,特别是从事肢体淋巴水肿诊治工作医务人员的案头必备书。

案例摘要:




有条件的欢迎去购买纸质版书籍;
资源免费交换获取,无需叮当;
资源免费交换获取,无需叮当;
资源特殊避免给论坛引起版权麻烦,私信。。。
















































