CAR-T疗法上榜《科学》年度十大科学突破!彻底治愈自身免疫病有了新希望
引言
2024年,CAR-T免疫细胞治疗自身免疫性疾病入选了《科学》2024年度十大科学突破,同时中国医生因在CAR-T治疗自身免疫性疾病领域取得突破而入选2024年《自然》十大人物。这些标志着医学科研的新高度。CAR-T 细胞疗法作为前沿技术,从癌症治疗逐渐拓展至自身免疫性疾病。本文盘点CAR-T免疫细胞治疗自身免疫性疾病的新进展,包括CAR-T细胞治疗风湿免疫病,例如系统性红斑狼疮、多发性硬化症等,帮助大家了解这一新领域。
正文
12月12日,《科学》杂志公布了2024年度十大科学突破,CAR-T免疫细胞在自身免疫性疾病中的应用成功入围。“Science年度十大科学突破"是由《科学》杂志每年组织评选的一项活动,旨在表彰一年中全球范围内最引人注目的科学研究成果,
12月9日,《自然》公布2024年度十大人物,海军军医大学长征医院(上海长征医院)临床研究中心主任、大内科主任和风湿免疫科主任徐沪济入选该榜单。此番获评《自然》年度十大人物,主要得益于他在CAR-T细胞治疗风湿病等自身免疫疾病的研究成果。

今年 2 月,德国埃尔朗根 - 纽伦堡大学的 Georg Schett 教授团队在《新英格兰医学杂志》(NEJM)发表了CAR-T治疗自身免疫性疾病的研究论文。

研究选取了 15 名患者,其中 8 名患有系统性红斑狼疮,4 名是系统性硬化症患者,还有 3 名特发性炎性肌病患者。令人惊喜的是,这些患者在接受 CAR-T 细胞疗法后,均重获新生。他们或是症状消失,或是无需再进行新的治疗,其中首批接受治疗的患者,更是保持了两年多的无病状态。这一成果,为彻底治愈自身免疫病带来了新希望 。
在这个科技日新月异的时代,医学领域的每一次突破都为我们带来了更多的希望与可能。
今天,我们来回顾CAR-T细胞法在自身免疫病治疗中的最新进展。
CAR-T免疫细胞疗法的概述
CAR-T,即嵌合抗原受体T细胞疗法,是一种革命性的细胞免疫疗法。早在十几年前就首次亮相,并随后成为2013年《科学》杂志评选的年度突破之一。
它通过基因工程技术,将能够特异性识别并攻击肿瘤细胞的嵌合抗原受体(CAR)导入到患者自身的T细胞中,从而赋予这些T细胞强大的抗肿瘤能力。近年来,CAR-T疗法在血液肿瘤的治疗中取得了显著成效,被誉为“癌症治疗的新曙光”。

(图片来自参考文献1)
与传统疗法相比,CAR 的内在特异性是其的天然优势,单个 CAR-T细胞还可以呈指数级扩增并杀死数百甚至数千个肿瘤靶细胞。目前,随着CAR组件的不断改进优化,有关CAR-T疗法的临床研究越来越多,美国食品和药物管理局 (FDA)也批准了CAR-T疗法用于治疗多种癌症。

(图片来自参考文献2)
一些早期结果表明,CAR-T疗法的下一个进展可能是在癌症以外的领域,如下图所示,在其他疾病(如SLE、动脉粥样硬化、肝炎、结核等等)中CAR-T疗法有着不凡的表现[3]。
自身免疫病的概述
自身免疫性病是一类因机体免疫系统功能异常,错误地对自身正常组织视为外来威胁并发起攻击,导致组织损害的疾病统称,包括系统性红斑狼疮、1型糖尿病、天疱疮和多发性硬化症等等。在全球范围内,这类疾病的发病率估计在5%至8%之间,已成为紧随肿瘤与心血管疾病之后的第三大慢性健康威胁。
自身免疫性病的临床表现多样,展现出高度的个体差异性,但其核心机制均涉及免疫耐受性的丧失。当机体的免疫系统异常敏感地识别并响应自身抗原时,会促使生成针对自身组织的反应性T淋巴细胞和B淋巴细胞。这一异常免疫反应进一步诱导产生能够直接损害器官功能的自身抗体,从而引发广泛的病理变化(如下图所示)。

(图片来自参考文献3)
CAR-T治疗自身免疫病的进展
近年来, CAR-T疗法在自身免疫性疾病的治疗领域内开辟了新思路,特别是在针对CD19靶点的治疗中取得了引人注目的成就。
CD19作为一种B细胞特有的表面标记,它在B细胞从早期前体阶段到完全成熟的整个分化历程中均有表达,因此被视为执行B细胞清除策略时的核心靶点。

(图片来自参考文献3)
其中,结合CD19与B细胞成熟抗原(BCMA)的双靶点CAR-T疗法策略尤为引人关注,这一创新方法不仅拓宽了治疗窗口,还显示出令人鼓舞的临床应用潜力,为攻克自身免疫性疾病提供了新的思路与手段。通过精准靶向并调节免疫系统,这些前沿疗法正逐步改写自身免疫性疾病的治疗格局。
(1)CAR-T治疗系统性红斑狼疮(SLE)
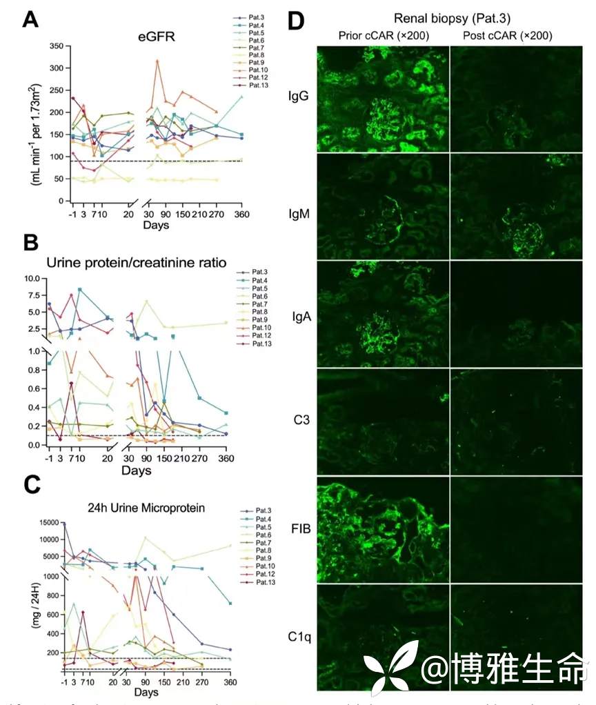
今年9月,中国科研团队公布了一项关于复合型CAR-T细胞疗法的研究成果,该疗法能够同时针对CD19和BCMA两个靶点,并在一项临床研究中得到了验证。鉴于系统性红斑狼疮(SLE)的疾病严重程度与长寿浆细胞表面BCMA抗原表达量的上升有关联,且骨髓中存在CD19阴性的长寿浆细胞,该团队设计了双单元结构来增强治疗效果。
研究结果如下:

(图片来自参考文献4)
研究数据显示,参与治疗的13名SLE患者在接受疗法3个月后,其疾病活动度评分由初始的10.6分大幅下降至2.7分,肾功能得到了显著提升。
在后续的4至6个月随访期间,所有患者均达到了无需药物治疗的持续缓解状态,且对治疗表现出良好的耐受性,不良反应仅限于轻微的细胞因子释放综合征(CRS,1级),未观察到细胞因子释放综合征相关的神经毒性(ICANS)。这一成果为SLE的治疗提供了新的视角和潜在的解决方案。
(2)CAR-T治疗多发性硬化症
多发性硬化症(MS)是一种涉及中枢神经系统的慢性炎症性脱髓鞘病症,其核心特征为免疫细胞在中枢神经系统内的异常增殖,持续引发神经炎症反应。当前疗法受限于难以彻底清除中枢神经系统内部的免疫细胞,往往难以遏制疾病的进展。CAR-T细胞疗法,凭借其出色的组织渗透能力,为MS治疗开辟了新的途径。
在一项开创性研究中,研究人员首次尝试应用CD19 CAR-T细胞疗法治疗两名MS患者,并取得了积极成果。

(图片来自参考文献5)
这两位患者的临床症状均有所减轻,脑脊液中鞘内抗体的生成明显减少,其中一名患者的脑脊液寡克隆区带数量也呈现下降趋势。
值得注意的是,在整个治疗过程中,患者仅经历了轻微的细胞因子释放综合征(CRS),未观察到细胞因子释放综合征相关的神经毒性(ICANS)。这一初步研究揭示了CD19 CAR-T细胞疗法在清除中枢神经系统B细胞方面的潜力。
(3)CAR-T治疗风湿免疫疾病
今年7月15日,《细胞》杂志(Cell)在线发布上海长征医院等机构联合专家团队的最新研究结果,通过我国自主研发的“通用型”CAR-T疗法TyU19,成功治疗了3名患有严重复发难治性风湿免疫疾病的患者。

这3名首批患者的恢复超出预期:一名肌无力女性患者在接受治疗两周后,重新获得了抬手梳头的力量;另两名系统性硬化症男性患者的症状也在短时间内显著缓解。
6个月后,所有患者均达到疾病缓解状态。这是全球首次报道使用异体通用型CAR-T疗法,逆转了风湿免疫性疾病的损伤。
小结
CAR-T疗法作为一种创新的免疫疗法,在自身免疫性疾病治疗中展现出广阔的前景。不过,这一疗法仍面临一些挑战。例如,如何进一步提高CAR-T细胞的疗效和安全性、如何降低治疗成本、如何推广至更多患者等。此外,随着对自身免疫性疾病发病机制的深入研究,未来可能会有更多新的靶点被发现,为CAR-T疗法在自身免疫性疾病治疗中的应用提供更多可能。总之,随着研究的不断深入和技术的不断进步,相信未来会有更多患者受益于这一疗法,重获健康与希望。
参考文献:
[1]Baker DJ, Arany Z, Baur JA, Epstein JA, June CH. CAR T therapy beyond cancer: the evolution of a living drug. Nature. 2023 Jul;619(7971):707-715. doi: 10.1038/s41586-023-06243-wIF: 64.8 Q1 . Epub 2023 Jul 26. PMID: 37495877.
链接:https://www.nature.com/articles/s41586-023-06243-w
[2] Lin H, Cheng J, Mu W, Zhou J, Zhu L. Advances in Universal CAR-T Cell Therapy. Front Immunol. 2021 Oct 6;12:744823. doi: 10.3389/fimmu.2021.744823. PMID: 34691052; PMCID: PMC8526896.
链接:https://www.frontiersin.org/articles/10.3389/fimmu.2021.744823/full
[3] Schett G, Mackensen A, Mougiakakos D. CAR T-cell therapy in autoimmune diseases. Lancet. 2023 Nov 25;402(10416):2034-2044. doi: 10.1016/S0140-6736(23)01126-1. Epub 2023 Sep 22. PMID: 37748491.
链接:https://pubmed.ncbi.nlm.nih.gov/37748491/
[4]Wang W, He S, Zhang W, Zhang H, DeStefano VM, Wada M, Pinz K, Deener G, Shah D, Hagag N, Wang M, Hong M, Zeng R, Lan T, Ma Y, Li F, Liang Y, Guo Z, Zou C, Wang M, Ding L, Ma Y, Yuan Y. BCMA-CD19 compound CAR T cells for systemic lupus erythematosus: a phase 1 open-label clinical trial. Ann Rheum Dis. 2024 Sep 30;83(10):1304-1314. doi: 10.1136/ard-2024-225785. PMID: 38777376.
链接:https://ard.bmj.com/content/83/10/1304.long
[5]Fischbach F, Richter J, Pfeffer LK, Fehse B, Berger SC, Reinhardt S, Kuhle J, Badbaran A, Rathje K, Gagelmann N, Borie D, Seibel J, Ayuk F, Friese MA, Heesen C, Kröger N. CD19-targeted chimeric antigen receptor T cell therapy in two patients with multiple sclerosis. Med. 2024 Jun 14;5(6):550-558.e2. doi: 10.1016/j.medj.2024.03.002. Epub 2024 Mar 29. PMID: 38554710.
















































