dxy logo
首页丁香园病例库全部版块
搜索
登录

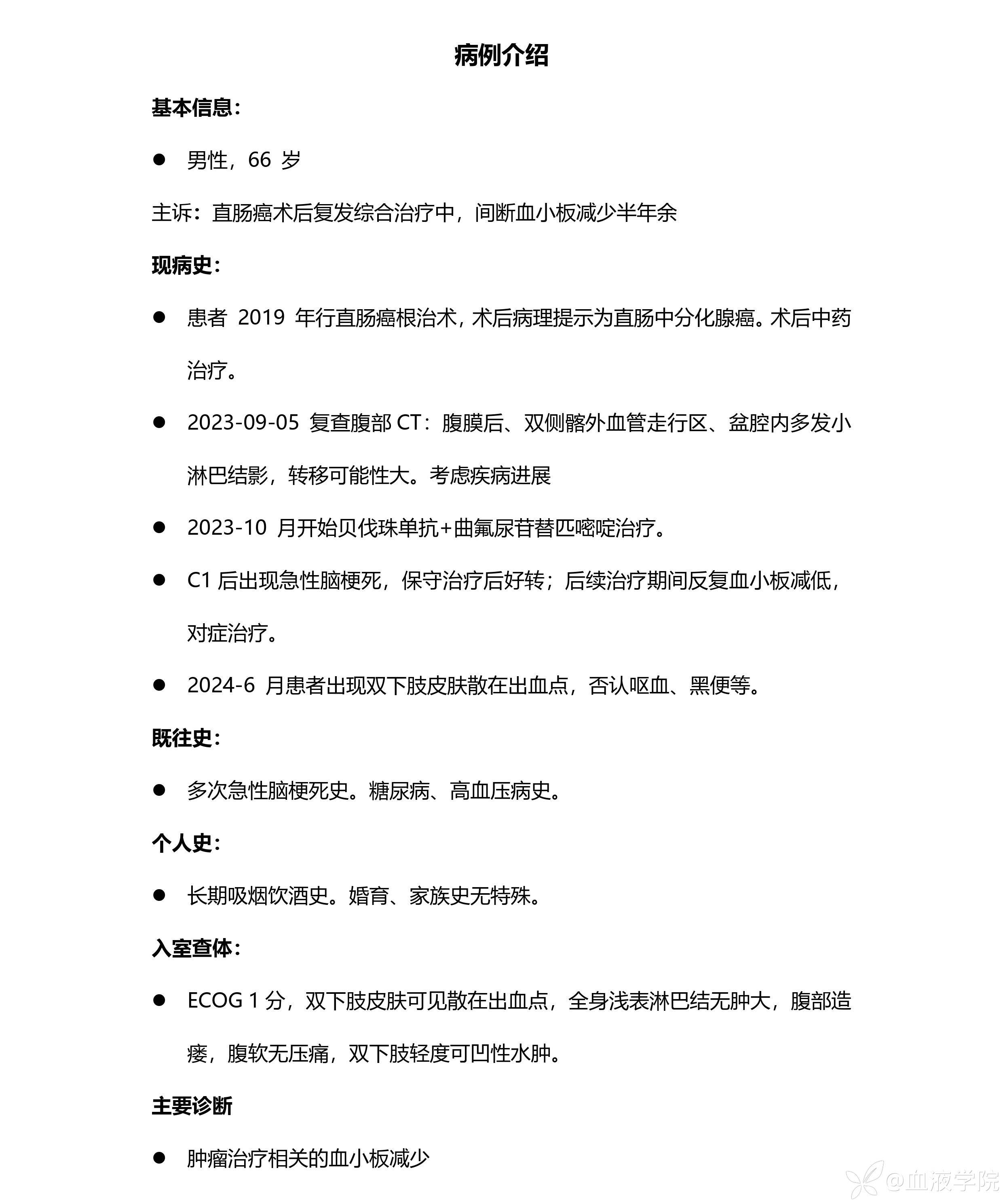
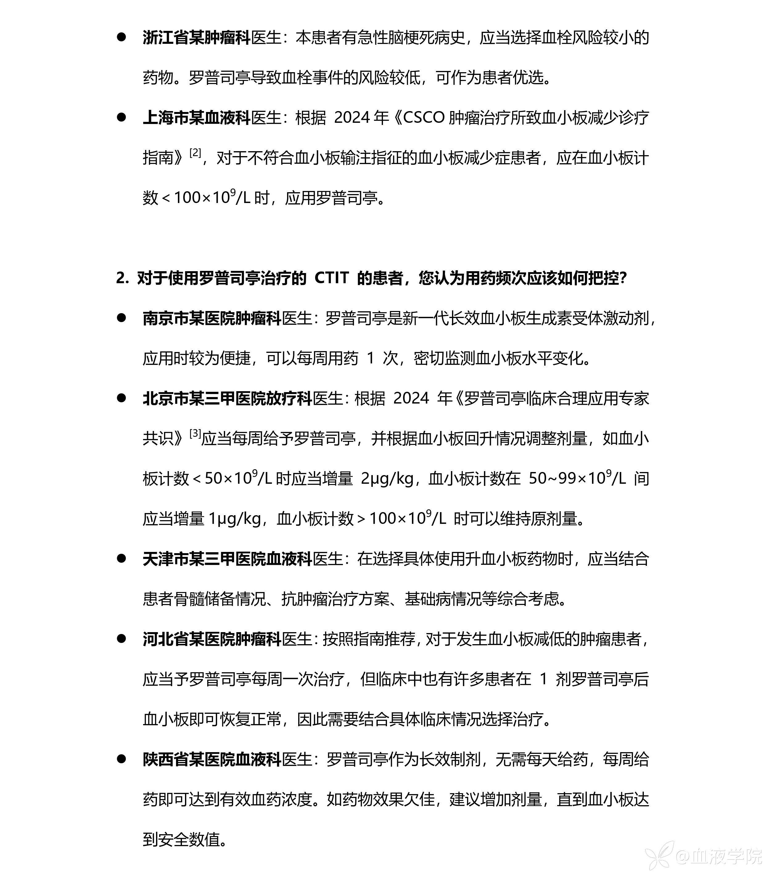
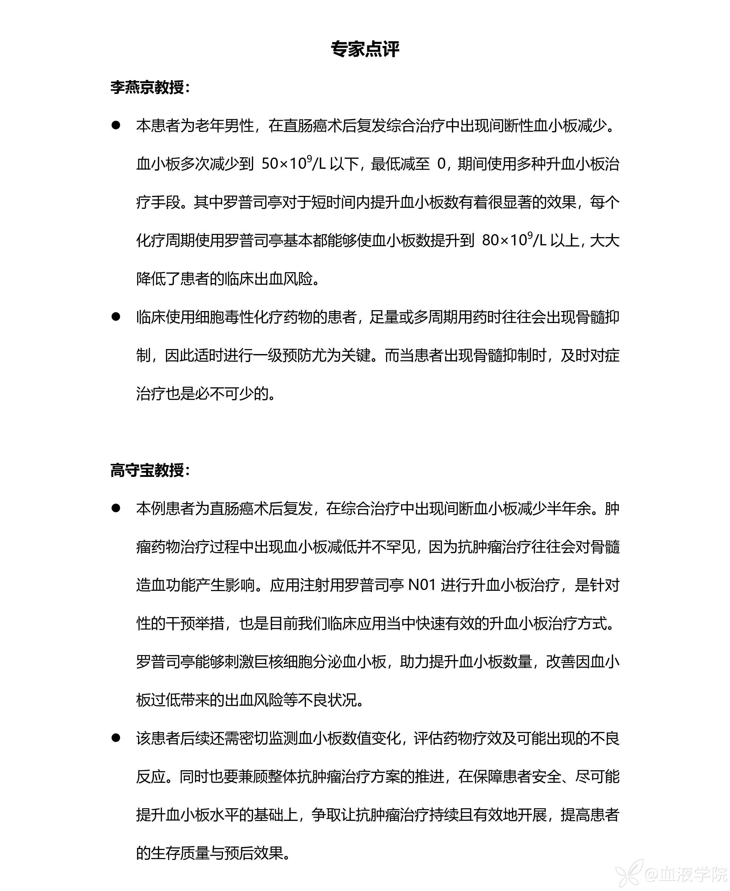
病例直肠癌化疗过程中血小板减低,罗普司亭重磅出击

已认证的机构号 · 发布于 01-03 · IP 浙江浙江
1214 浏览


img
img
img
img
img
img
img
img

血小板减少症 (89)
纠错
回复1 点赞
同行评议(0)
已评议
不开通精选
开通精选
精选已授权,待上线
评议结果暂未公布
参与评议
去邀请
NaN
病例完整NaN
临床实用NaN
诊疗科学NaN
学术价值NaN

全部讨论(0)

默认最新
avatar
分享帖子
share-weibo分享到微博
share-weibo分享到微信
认证
返回顶部