一图看懂梅毒抗体检测报告——RT金标法、TRUST与TPPA检测的应用和解读
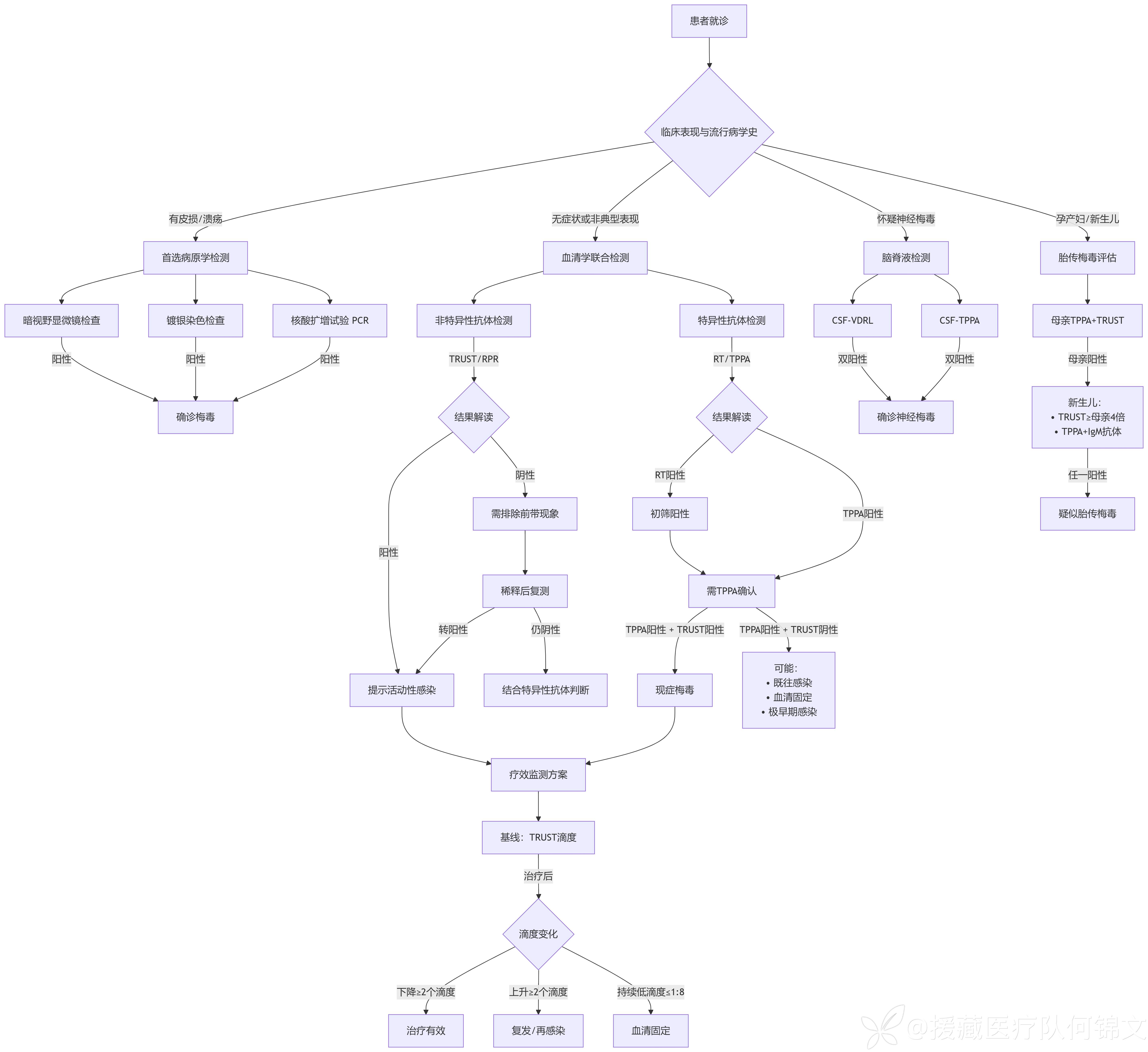
医事观察 推荐西藏自治区地广人稀,这里的县级综合医院检验科开展的检验业务受条件所限,很多时候不能和内地相比。某些地区,“小梅花”抗体的阳性率较高,很多县级以下医院的检验科只提供金标法检测,久而久之医务人员,对其他经典的检测方法学了解不多。下图结合了《WS 273—2018梅毒诊断》和《梅毒非特异性抗体检测指南WS 491-2024》两个行标,帮大家梳理一下相关知识点。

医事观察 推荐西藏自治区地广人稀,这里的县级综合医院检验科开展的检验业务受条件所限,很多时候不能和内地相比。某些地区,“小梅花”抗体的阳性率较高,很多县级以下医院的检验科只提供金标法检测,久而久之医务人员,对其他经典的检测方法学了解不多。下图结合了《WS 273—2018梅毒诊断》和《梅毒非特异性抗体检测指南WS 491-2024》两个行标,帮大家梳理一下相关知识点。

