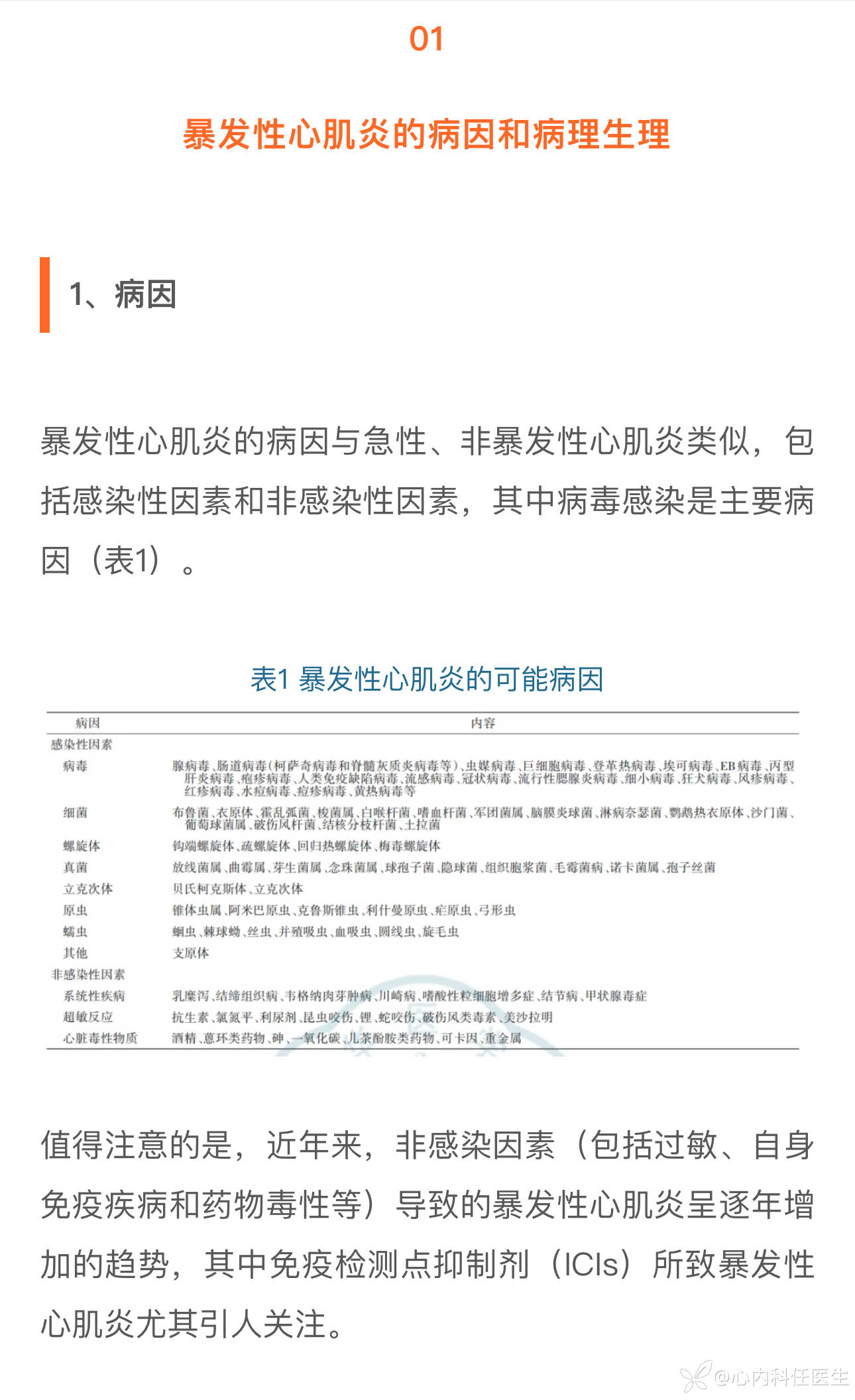
2024爆发性心肌炎
暴发性心肌炎是急性弥漫性炎症性心肌疾病,其特点是起病急骤,病情进展极其迅速,死亡风险极高。其发病机制涉及心脏固有免疫过度激活和炎症风暴形成。根据我国近年来实践经验和研究证据,采用“以生命支持为依托的综合救治方案”能显著提高患者存活率,并改善长期预后。《中国成人暴发性心肌炎诊断和治疗指南》指出暴发性心肌炎应极早识别、极早诊断、极早预判和极早治疗。





















最后是康复和随访……
暴发性心肌炎是急性弥漫性炎症性心肌疾病,其特点是起病急骤,病情进展极其迅速,死亡风险极高。其发病机制涉及心脏固有免疫过度激活和炎症风暴形成。根据我国近年来实践经验和研究证据,采用“以生命支持为依托的综合救治方案”能显著提高患者存活率,并改善长期预后。《中国成人暴发性心肌炎诊断和治疗指南》指出暴发性心肌炎应极早识别、极早诊断、极早预判和极早治疗。





















最后是康复和随访……
