血钾 > 5.5 mmol/L 诊断高钾?你的知识该更新啦!
血清钾水平与临床不良事件发生风险之间呈「U」形曲线关系,之前笔者整理了心衰患者出现低钾血症的机制和治疗方法。
血钾 > 5.0 mmol/L 时患者死亡风险显著升高。最新专家共识建议血清钾水平 > 5.0 mmol/L 即诊断为高钾血症,纳入综合管理。
高钾血症是心力衰竭的常见并发症,可导致严重的心律失常,甚至危及生命。笔者特此整理心衰患者出现高钾血症的机制和治疗方法,一起学习!
01 病因及发病机制
高钾血症的常见病因多为钾离子产生或摄入过多、排出减少和分布异常。与心力衰竭相关的机制主要有以下几点:
1)RAASi 的应用:血管紧张素转换酶抑制剂(ACEI)和血管紧张素 II 受体阻滞剂(ARB)通过抑制血管紧张素 II 和醛固酮的分泌而引起高钾血症。醛固酮受体拮抗剂则通过阻断醛固酮与其受体的结合减少钾的排出而引起高钾血症。
2)β 受体阻滞剂的应用:β 受体阻滞剂可通过降低 Na⁺-K⁺-ATP 酶的活性来干扰细胞对钾的吸收。此外,β 受体阻滞剂还可以通过阻断交感神经系统对肾素释放的刺激作用而引起高钾血症。
3)心力衰竭的相关合并症:糖尿病或慢性肾脏病可降低机体排泄钾离子的能力,容易引起代谢性酸中毒、电解质紊乱。
4)低钠高钾饮食的摄入:心力衰竭患者饮食指导常推荐富含钾离子的低钠盐,从而增加了高钾血症的发生风险,尤其合并肾功能不全者更易出现。
02 高血钾的分类

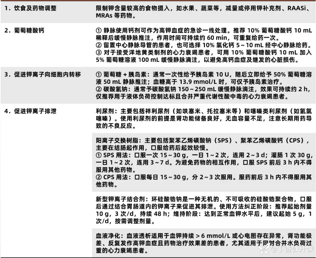
03 高血钾的治疗

04 急性高钾血症治疗流程图

05 慢性高钾血症治疗流程图

06 心力衰竭合并高钾血症时,RAASi 停还是不停?

07 高血钾的预防
① 识别高钾血症的高危患者,包括心衰合并糖尿病、CKD、基线血钾水平偏高、服用 RAASi、MRAs 等药物的患者等。
② RAASi、MRAs 使用应注意适应证及定期监测血钾,高危患者饮食及用药要适当限制钾的摄入量,特别是晚期 CKD 和钾排泄障碍的患者。
③ 某些非心血管药物会影响肾脏的钾排泄,心衰患者应谨慎使用,包括非甾体抗炎药、免疫抑制药、唑酮类抗真菌药等。
08 心力衰竭患者血钾的监测
① 所有慢性心力衰竭患者都应主动定期监测血钾。
② RAASi、MRA 启动和滴定期间应 1 次/1~2 周监测血钾和肾功能,达到最大滴定剂量 1~2 周后复查,之后监测 1 次/1 月,至稳定后 1 次/3~6 月。
③ 使用袢利尿剂、肾功能不全的患者应更密切地监测,建议 1 次/1~2 月;对于血钾 > 5 mmol/L 或正在服用有血钾升高风险药物的患者,启动袢利尿剂后应密切监测血钾水平。
临床会员
百位专家 20 余年经验总结
( 点击链接,了解更多⬇️ )

















































