一篇文献的精彩分享
1、背景方面

科学设想的提出:根据糖基化在肿瘤中有作用,平滑肌细胞有肿瘤样的特征,提出了核心聚集化和肺动脉高压尚未探索。
2、结果
2.1 结果1 核心聚集在野百合碱诱导的肺动脉高压中升高


肺动脉高压的大鼠建模是否成功要用右心导管术和HE来评估。肺动脉高压的大鼠核心聚集化的水平用免疫荧光和凝集素印记来评估。相当于第一部分结果做了大鼠和细胞模型的验证,以此来表明核心聚集在肺动脉高压大鼠和平滑肌细胞中表达增加。
2.2 结果2 核心聚集化促进肺动脉平滑肌细胞的增殖、迁移和抗凋亡


在确定PAH模型中核心聚焦化的上调后,我们下一步的目标是探索核心聚焦化的增加是否在PAH的进展中发挥作用。这部分验证了肺动脉平滑肌细胞中的增殖,迁移和抗凋亡。相当于加了一个抑制剂,把细胞从正反两方面都验证了。
2.3 2FF改善野百合碱诱导的肺动脉高压大鼠血流动力学和肺血管重构


这部分用抑制剂验证了体内血流动力学和肺血管重构方面。
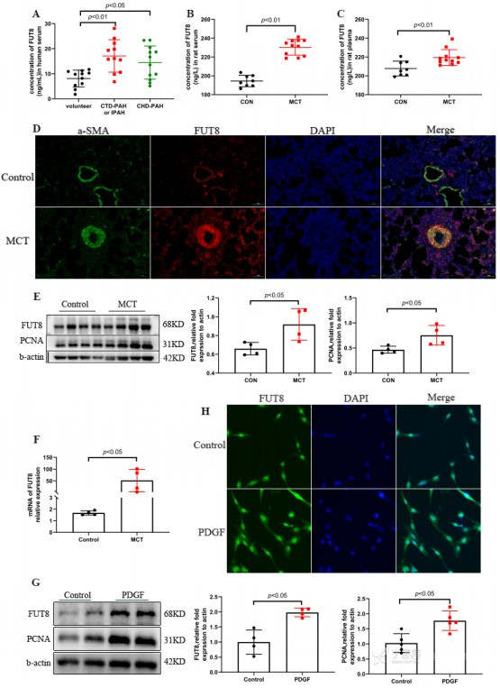
2.4 FUT8在肺动脉高压的患者和实验性动物中的表达均上调


FUT8是已知唯一负责α-1,6聚焦化的酶,也被称为核心聚焦化。这部分相当于将核心聚集化具体化为FUT8,进一步验证了FUT8在体内肺动脉高压患者和大鼠中的表达。
2.5 在肺动脉平滑肌细胞中沉默FUT8可以减弱肺动脉平滑肌细胞的增殖、迁移、抵抗凋亡和表型转换


这部分验证了FUT8在体外增殖、迁移、抗凋亡和表型转换方面的作用。
2.6 FUT8调节血管内皮生长因子受体的核心聚集,激活AKT信号通路


这部分验证了一下机制。
总体思路就是先建模成功——体外细胞上验证——体内动物上验证——将核心聚集化具体为FUT8进一步在人和动物的血清和血浆中得到验证——在细胞中验证——验证机制。
从模型法标的角度进行分析:
模:肺动脉高压的模型,制作方法是MCT可以造模,低氧也可以造模。

型:表型

其中增殖表型:

其中迁移表型:划痕实验,看PASMC 的距离有无变化;
其中凋亡表型:
1、形态学检测:流失,激光共聚焦,显微镜等;
2、Annexin V-PI 双染色:

小结:

其中表型转换的表型:可以用OPN的免疫荧光观察;
其中平滑肌细胞的表型:可以做免疫组织化学表示a-SMA a-肌动蛋白;
法:指的是方法,同前;
标志:标志物,同前;
本研究的创新之处:FUT8通过上调核心聚集化水平和激活AKT通路来促进肺动脉高压的发展。
参考文献:doi: 10.14336/AD.2023.0218
















































