国家卫健委:蛇咬伤诊疗规范
按:
蛇咬伤,基层常见病。增加网友学习路径。
2023-05-03,收录
国家卫健委:蛇咬伤诊疗规范
2023-05-03 00:01
(健康中国-微信群-邓-发)
蛇咬伤是常见的动物致伤疾病,无毒蛇咬伤主要造成局部损伤,毒蛇咬伤则是由毒液从伤口进入人体内而引起的一种急性全身中毒性疾病。由于毒蛇咬伤发病急骤,病情发展迅速, 若得不到及时正确的救治,蛇毒可迅速在体内扩散而影响机体多器官功能,导致机体代谢紊乱、多器官功能衰竭,甚至死亡。为进一步规范我国蛇咬伤救治诊疗工作,提升蛇咬伤医疗救治能力,减少重症发生率,降低蛇咬伤死亡率和致残率,制定本规范。
一、流行病学 蛇咬伤是一种常见动物致伤疾病,粗略估计我国每年的蛇咬伤病例达数百万,毒蛇咬伤为 10~30 万人,70%以上是青壮年,病死率约为 5%,蛇咬伤致残而影响劳动生产者高达 25%~30%,给社会和家庭带来沉重负担。蛇咬伤多发生于农村偏远地区,目前国内尚缺乏流行病学监测和报告体系,蛇咬伤的发病率存在严重低估。
二、发病机制
(一)蛇毒种类。
毒蛇含有多种不同的毒性成分,毒性组分由酶、多肽、糖蛋白和金属离子等组成,其中毒性蛋白质达数十种。蛇毒按其主要毒性成分与生物效应分为三大类:神经毒素、血液毒素和细胞毒素。各种毒性组分在不同毒蛇含量有较大差异,同种毒蛇的毒性组分可因地域分布、季节性、蛇龄等不同而异。
(二)蛇分类。
我国常见的伤人蛇种类如下:
无毒蛇:王锦蛇、赤链蛇、乌梢蛇、滑鼠蛇、玉斑锦蛇、 翠青蛇、鱼游蛇、草游蛇、小头蛇、水蛇、蟒蛇等。
毒蛇:分为神经毒类、血液毒类、细胞毒类和混合毒类蛇。神经毒类如金环蛇、银环蛇、海蛇等。血液毒类如竹叶青、烙铁头、蝰蛇等。细胞毒类如眼镜蛇等。混合毒类如眼镜王蛇、蝮蛇、尖吻蝮蛇等。国内常见毒蛇及其分类见表 1。

(三)蛇毒的中毒机制。
蛇毒可对机体神经系统、血液系统、肌肉组织、循环系统、泌尿系统、内分泌系统、消化系统等产生损害。当人体被毒蛇咬伤后,蛇毒进入人体的血液循环系统,引起局部及全身不同程度的中毒症状。不同的毒蛇其发病机制各不相同,按其病理作用可分为以下三类。
1.血液毒:蛇毒蛋白酶直接或间接作用于血管壁,破坏血管壁的有关结构,诱导缓激肽、组胺、5-羟色胺等的释放,直接损害毛细血管内皮细胞,抑制血小板聚集,而导致出血。蛇毒溶血因子可直接作用于血细胞膜,使其渗透性和脆性增加。磷脂酶 A 可使血液中的卵磷脂水解而成为溶血卵磷脂,产生溶血作用。蛇毒促凝因子可促使凝血和微循环血栓形成,继而引起弥散性血管内凝血(Disseminated intravascular coagulation,DIC); 类凝血酶具有类似凝血酶的活性,既可促进纤维蛋白单体生成,又可激活纤溶系统,在蛇毒纤维蛋白溶解酶的共同作用下引起 去纤维蛋白血症,亦称类 DIC 反应。这种出凝血功能障碍统称 为蛇毒诱发消耗性凝血病(Venom-induced consumption coagulopathy,VICC)。最常见的此类毒蛇有五步蛇、蝰蛇、竹叶青、烙铁头等。
2.神经毒:神经毒素主要为α-神经毒素 (α-neurotoxin,α-NT)和β-神经毒素(β-neurotoxin,β -NT),分别作用于运动终板(突触后)的乙酰胆碱受体和运动 神经末梢(突触前),α-NT 竞争胆碱受体,β-NT 抑制乙酰胆碱释放,再抑制其合成,以上均可阻断神经-肌肉传导而引起神 经肌肉弛缓性麻痹,最常见的此类毒蛇有银环蛇、海蛇、金环蛇。
3.细胞毒:蛇毒中的透明质酸酶可使伤口局部组织透明质酸解聚、细胞间质溶解和组织通透性增大,除产生局部肿胀、疼痛等症状外,还促使蛇毒毒素更易于经淋巴管和毛细血管吸收进入血液循环,进而出现全身中毒症状。蛋白水解酶可损害血管和组织,同时释放组胺、5-羟色胺、肾上腺素等多种血管活性物质;心脏毒素(或称为膜毒素、肌肉毒素、眼镜蛇胺等) 引起细胞破坏、组织坏死,轻者局部肿胀、皮肤软组织坏死,严重者出现大片坏死,可深达肌肉筋膜和骨膜,导致患肢残废,还可直接引起心肌损害,甚至心肌细胞变性坏死。
三、临床表现与实验室检查
(一)临床表现。
1.无毒蛇 临床表现:无毒蛇咬伤部位可见两排小锯齿状的 牙痕,伴有轻微的疼痛和(或)出血,数分钟出血可自行止停 止,疼痛渐渐消失,局部无明显肿胀、坏死。全身症状不明显, 可表现为轻度头晕、恶心、心悸、乏力等,部分患者也会出现 全身过敏表现。
2.有毒蛇的临床表现:有毒蛇咬伤依据其蛇毒种类不同, 其临床表现也各不相同。按蛇毒的毒素类型,其临床表现可分为以下四类:
(1)血液毒的表现:此类蛇毒成分复杂,包含出血毒素、凝血毒素以及抗凝血毒素,具有多方面的毒性作用,主要累及心血管系统、血液系统以及泌尿系统。局部表现为咬伤创口出血不止,肢体肿胀,皮下出血、瘀斑,并可出现血疱、水疱,伤口剧痛难忍。全身表现为各部位出血,如鼻腔、牙龈、尿道、消化道,甚至颅内可出现出血;血管内溶血时有黄疸、酱油样尿,严重者出现急性肾功能衰竭;合并 DIC 时除全身出血外,还会出现皮肤潮冷、口渴、脉速、血压下降等休克表现。
(2)神经毒的表现:神经毒表现为咬伤创口发麻,疼痛不明显,无明显渗出,常常被忽视。早期症状轻微,1~4 小时后可出现头晕、恶心、呕吐、流涎、视物模糊、眼睑下垂、语言不清、肢体软瘫、张口与吞咽困难,引起呼吸肌麻痹,最终可导致急性呼吸衰竭甚至自主呼吸停止。
(3)细胞毒的表现:细胞毒可导致肢体肿胀、溃烂、坏死,可继发心肌损害、横纹肌溶解、急性肾损伤,甚至多器官功能障碍综合征(Multiple organ dysfunction syndrome,MODS)。
(4)混合毒的表现:混合毒可表现两种及两种以上毒素引起的症状,如眼镜王蛇咬伤以神经毒素表现为主,合并细胞毒素表现;五步蛇咬伤以血液毒素和细胞毒素表现为主。
(二)实验室检查。
1.血常规:可见白细胞增高,中性粒细胞升高,核左移; 出血过多或溶血时红细胞减少,血红蛋白下降;出现 VICC 时可伴血小板减少。一般来说,不同类型的蛇毒有不同的表现,银环蛇血常规可没变化,含血液毒可引起血小板下降,其中五步蛇及圆斑蝰蛇可能会引起血小板严重下降。
2.凝血功能:可出现凝血时间(CT)、凝血酶原时间(PT)、活化部分凝血活酶时间(APTT)、纤维蛋白原(Fib)、D-二聚体、抗凝血酶和“FDP”试验等结果异常,有助于血液毒素中毒的诊断。血栓弹力图有助于评估蛇毒对出凝血影响程度。
3.血生化检查:毒蛇咬伤可出现转氨酶、胆红素、肌酐升高,有助于判断毒蛇咬伤的严重程度。
4.有条件可以使用酶联免疫吸附检测法(ELISA)、质谱、色谱等方法明确相关蛇毒。
四、蛇咬伤的严重程度分级
蛇伤严重程度判断有多种方法,各种评估方法各有优劣, 比较常见有如下两种。
(一)临床严重程度简易评估方法。
此方法简便易记、实用性强,适用于急诊医师接诊和临床 判断(表 2)。
表 2 蛇咬伤临床严重度简易评估表

(二)蛇咬伤严重度评分量表(SSS) 。
该评估方法内容详细、客观,广泛应用于各个国家,SSS 的使 用可以减少抗蛇毒血清使用剂量,降低医疗费用(表 3)。

注: 整体严重程度判断:轻度0~3分,中度4~7分,重度8~20分: PT 为凝血酶原时间: APTT 为活化部分凝血活酶时间: Fib 为纤维蛋白原。
五、诊断与鉴别诊断
(一)诊断。
蛇咬伤诊断主要依据蛇咬伤病史及相应的临床表现。病史询问的重点是蛇咬伤的时间、地点、症状和体征。可以根据发病地域,患者捕捉到、拍摄到蛇的照片或已看见蛇并能通过图谱进行辨认判断蛇种类。结合患者临床症状、体征及实验室检查结果等判断病情严重程度。
(二)鉴别诊断。
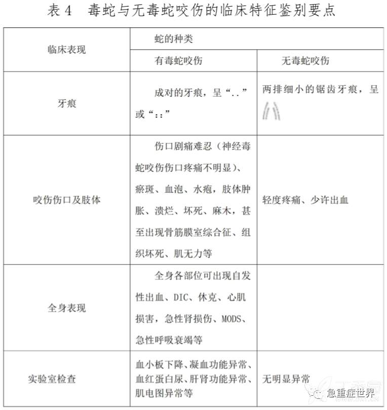
1.毒蛇咬伤与无毒蛇咬伤的鉴别:无毒蛇咬伤牙痕一般呈弧形两排排列或浅小密集的锯齿状,且个数较多,以局部症状为主,症状轻微,多数无明显全身症状。毒蛇咬伤局部可见两颗较大呈“..”分布的毒牙咬痕,亦有呈“::”形,除毒牙痕 外,还出现副毒牙痕迹的分布形状。伤口多有剧痛难忍或麻木感、出血不止等症状,咬伤肢体短时间内可出现肿胀、瘀斑、血疱、水疱,甚至出现骨筋膜室综合征、组织坏死。依据蛇毒种类不同,全身表现各不相同。

2.毒蛇咬伤与其他毒虫咬伤的鉴别:毒蛇咬伤与其他毒虫 咬伤的鉴别见表 5。

六、蛇咬伤救治
治疗要点是迅速破坏和清除局部毒液,减缓毒液吸收,早 期足量使用抗蛇毒血清。
(一)现场自救。
应立即脱离蛇咬伤环境,勿企图去捕捉或追打蛇,以免二次咬伤;尽量记住蛇头、蛇体、斑纹和颜色等特征,有条件者拍摄留存致伤蛇的照片;保持冷静,避免慌张,减少伤肢活动; 去除受伤部位的各种受限物品,以免因后续的肿胀导致无法取出,加重局部损害;绷带加压固定可用于神经毒类毒蛇咬伤,避免压迫过紧、时间过长导致肢体因缺血而坏死;利用周围的清洁水源冲洗伤口,同时呼叫 120,及早转送有条件的救治医院。
(二)院前急救处理。
1.评估生命体征:心跳骤停应立即行胸外心脏按压,如果呼吸困难要尽快建立人工呼吸,尽早转运至有条件救治的医院进行进一步处置。
2.伤口早期的初步清创:早期可采用生理盐水、过氧化氢反复冲洗创口可破坏、中和毒素;神经毒蛇咬伤可早期沿牙痕纵行切开排毒,并辅予负压拔罐吸出毒素,尽早清除仍有毒性 的蛇毒。若有条件,可将利多卡因或普鲁卡因注射液使用生理盐水稀释为 0.25%~0.5%浓度溶液,用此稀释液溶解胰蛋白酶 (浓度 5000 单位/ml)或糜蛋白酶(浓度 800 单位/mL)后,以牙痕为中心,在伤口周围作浸润注射或在肿胀部位上方做环状 封闭,每次使用胰蛋白酶 5 万~10 万单位,或糜蛋白酶 8000~ 16000 单位。神经毒毒蛇咬伤肢体可采用绷带加压固定,咬伤部位也可使用加压垫法。
(三)院内救治。
1.院内快速救治通道:为蛇咬伤患者开通绿色通道,尽早使用抗蛇毒血清,可以提高患者救治效果,建议蛇咬伤高发地区医院急诊科配备该地区常见毒蛇的抗蛇毒血清。
2.抗蛇毒血清使用:抗蛇毒血清免疫球蛋白(抗蛇毒血清)是治疗毒蛇咬伤的唯一切实有效的药物,抗蛇毒血清的使用主要遵守以下三项原则:早期用药、同种专一、异种联合。
(1)抗蛇毒血清使用指征:明确毒蛇咬伤和疑似诊断为毒蛇咬伤并伴有以下至少一项中毒表现的患者需使用抗蛇毒血清。中毒表现: 1,咬伤 48 小时内局部肿胀超过咬伤肢体一半; 2,肿胀快速进展; 3,咬伤后毒素回流淋巴结肿痛; 4,全身中毒表现:出凝血障碍、血小板减少,全身脏器、器官自发性出血等凝血功能障碍表现,上睑下垂、眼外肌麻痹、瞳孔散大等神经系统中毒表现,少尿或无尿、肌酐升高等急性肾损伤或肾衰竭表现,肌痛、高钾血症等横纹肌溶解表现,低血压、休克、心律失常、异常心电图等。
(2)抗蛇毒血清用量:抗蛇毒血清的用量主要根据病情和临床经验作出决定。对于轻症毒蛇咬伤患者,抗蛇毒血清用量起始使用常规剂量,而致命性的毒蛇咬伤,起始剂量可翻倍,或者考虑异种血清联合使用,根据临床症状、体征、实验室检查等调整用量,若中毒症状无明显缓解,甚至有症状持续加重者,可按首次使用剂量重复多次用药。儿童患者或者体型瘦弱者,使用剂量应与成人的剂量相同;妊娠期的患者使用抗蛇毒血清需加强监测。

(3)抗蛇毒血清反应:使用抗蛇毒血清治疗前,需进行皮试,皮试阳性者,可采用脱敏治疗法。使用抗蛇毒血清时,需密切关注毒蛇咬伤患者的症状体征变化情况,如出现抗蛇毒血清治疗的不良反应,适当减慢滴速,必要时加用抗过敏药物,可以降低过敏性休克的发生率。
3.咬伤创面处理:常规消毒创口;可在咬伤处纵向扩大伤口皮肤,以利蛇毒排出。对血液类毒蛇咬伤谨慎扩创伤口,以防出血不止,可在输注抗蛇毒血清后,凝血功能改善或者血小板上升后再行扩创。如有创面坏死,可在清创后予生长因子、湿润烧伤膏及创面敷料外敷,促进创面肉芽组织生长;重症肿胀患者,输注抗蛇毒血清及新鲜血浆的同时,行扩创甚至骨筋膜室切开减压治疗。如创口下组织坏死,形成蛇伤溃疡,可反复多次清创,清除坏死感染的肉芽组织,予负压封闭引流术 (Vacuum sealing drainage,VSD)负压吸引,促进创面肉芽组织生长,后期再进行皮肤移植或者皮瓣移植。
4.糖皮质激素:早期使用糖皮质激素可减轻蛇毒引起的炎症反应、溶血反应和过敏反应。
5.破伤风的预防:破伤风预防参照国家卫生健康委发布的《非新生儿破伤风诊疗规范(2019 年版)》。
6.并发症治疗:毒蛇咬伤后患者若发生急性肾损伤、心力衰竭、休克、DIC、心肌损害、继发感染等并发症时,应立即处理;如出现急性肾功能衰竭、MODS 时可尽早使用血液净化等治疗。
(1)骨筋膜室综合征:凝血功能异常谨慎切开,内科保守治疗无效,骨筋膜室压力仍进行性升高时,早期的切开减张和 VSD 可有效减轻组织压力减少肌肉坏死。
(2)VICC:尽早足量使用抗蛇毒血清可有效纠正 VICC,如使用抗蛇毒血清后,3~9 小时后复查凝血功能无改善说明用量不足,可再次追加抗蛇毒血清;必要时可输注新鲜冰冻血浆、冷沉淀以改善凝血功能;行血栓弹力图检查评估血小板功能,同时备或输注血小板。
(编者注:VICC-消耗性凝血病【1】; http://www.doc88.com/p-2734838836775.html )
(3)急性呼吸衰竭:多见于神经毒类毒蛇咬伤,患者呼吸肌麻痹,可出现呼吸困难、紫绀等缺氧表现。早期识别,及时予吸氧,必要时气管插管,机械通气,同时可根据肌力情况重复使用抗银环蛇毒血清,有助于早期的恢复。
7.中医中药治疗:中医将蛇伤分为风毒(神经毒)、火毒(血循毒)、风火毒(混合毒)。“蛇毒不泄,毒邪内结”是中医对毒蛇咬伤病机的基本认识,所以中医对蛇毒的总体治疗原则是“通利二便,清热解毒”,并根据具体临床表现,合理、变通的运用清热、解毒、祛风、开窍、止血凉血、泻下等方法,季德胜蛇药是目前常用的中成药。辩证使用中医中药和民族医药治疗,可改善毒蛇咬伤的治疗效果。
8.抗感染治疗:对局部坏死,伤口有脓性分泌物或者脓肿形成,应使用抗生素,同时及时根据创面细菌培养结果针对性使用抗生素。
9.康复治疗:蛇咬伤患者早期进行个体化的分级康复锻炼,及时开展针对性的健康教育和饮食指导,实施多学科合作诊疗模式可以有效促进咬伤肢体功能康复和创面愈合,减轻患肢不适症状,有效缩短患者治疗时间,改善肢体功能,提高生活质 量。
















































