【大师兄带你读文献】这篇20+的Nature子刊教你如何确定选题方向!


今天跟大家分享一篇上周(2022.12.15)发表在Nature Cancer上的题为“靶向抑制碳酸氢根转运体SLC4A4可以逆转胰腺癌免疫抑制和免疫治疗抵抗”的研究论文,通讯作者是来自比利时鲁汶大学的Max Mazzone。
摘要
实体瘤普遍具有的酸性肿瘤微环境(TME),不仅促进肿瘤进展,而且导致治疗抵抗和免疫逃逸。本研究通过胰腺癌肿瘤组织单细胞测序,发现恶性胰腺导管上皮细胞最显著高表达SLC4A4(一种碳酸氢根转运体)。功能上,本研究首次发现靶向抑制胰腺癌肿瘤细胞(恶性导管上皮细胞)SLC4A4可以显著抑制胰腺癌细胞恶性表型。分子机制上,靶向抑制胰腺癌肿瘤细胞SLC4A4可以通过两种方式逆转酸性肿瘤微环境。其一,通过阻断碳酸氢根离子从胞外向胞浆转运,导致胞外碳酸氢根离子聚集,显碱性;其二,胞内碳酸氢根离子减少,显酸性,抑制了LDH催化的糖酵解乳酸生成,导致分泌微环境中的乳酸减少,酸性微环境进一步逆转。细胞机制上,靶向抑制SLC4A4后所引起的酸性环境逆转,可以激活CD8T细胞的抗肿瘤免疫作用,进而抑制肿瘤细胞恶性表型。转化意义上,本研究发现,靶向抑制SLC4A4可以联合免疫检查点阻断(ICB)治疗,提高治疗效果。
文献背景
1.已有研究发现,实体瘤(包括胰腺癌)常常伴有酸性微环境(pH低);
2.已有研究发现,酸性微环境更有利于肿瘤细胞生存,但直接抑制CD8T、NK细胞抗肿瘤免疫,促进Treg和MDSCs的免疫抑制;
3.已有研究发现,酸性微环境(pH低) 可以影响ICB治疗效率;
4.已有研究发现,胰腺癌致密的结缔组织,更容易导致低氧及酸性环境;
5.已有研究发现,正常生理情况下,胰腺分泌的胰酶需要碱性环境发挥作用,而这种pH调控主要通过胰腺导管上皮细胞表面的碳酸氢根转运体发挥作用,而胰腺癌主要由恶化的胰腺导管上皮细胞组成;
基于以上文献背景+逻辑推理,提出科学猜想:碳酸氢根转运体很可能参与胰腺癌酸性TME形成,导致免疫抑制和ICB治疗抵抗?
研究结果
1.胰腺癌中SLC4A4是最显著高表达的碳酸氢根离子转运体
为了进一步探究以上科学猜想,本研究进行了10个未经治疗的胰腺癌组织进行了单细胞测序,注释了8种细胞类型。通过文献发现,碳酸氢根转运体共有2类,11个。第1类:SLC4家族(7个):SLC4A2/3/4/5/7/8/10;将碳酸氢根从胞外转运到胞内。第2类:SLC26家族(4个):SLC26A6/7/9/11;将碳酸氢根从胞内转运至胞外。单细胞数据分析结合免疫组化证实胰腺癌肿瘤细胞特异性,最显著高表达SLC4A4转运体。
再结合文献,SLC4A4作为一种碳酸氢根离子转运体,可以将胞外碳酸氢根离子转移入胞内,造成胞外酸性环境。这和肿瘤细胞高表达该转运体,促进酸性促癌环境形成,导致免疫抑制的逻辑十分吻合。因此,可以进一步将科学猜想完善为本研究的科学假说(选题确定):胰腺癌细胞高表达碳酸氢根转运体SLC4A4,促进酸性TME形成,导致免疫抑制和ICB治疗抵抗。


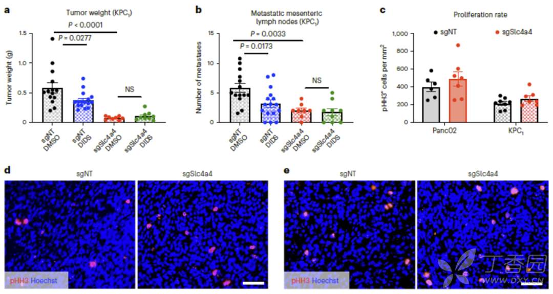
2.靶向抑制SLC4A4可以抑制胰腺癌生长及转移
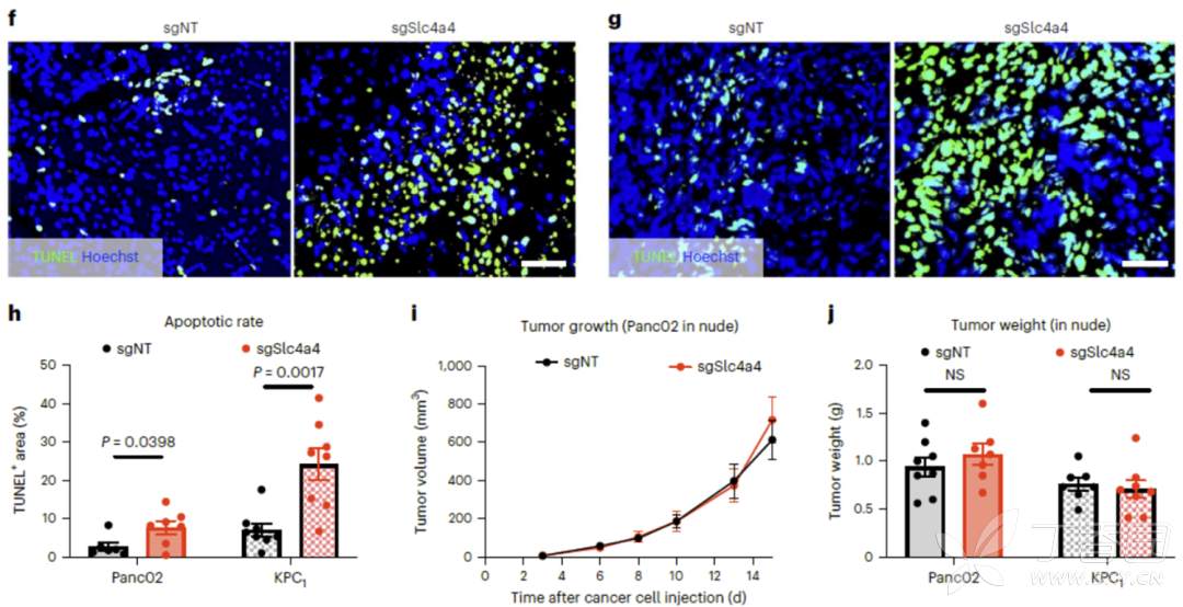
为了进一步探究胰腺癌肿瘤细胞高表达SLC4A4的功能,探究科学假说的可靠性,本研究敲除了胰腺癌细胞SLC4A4,并进行了体外、体内功能学实验。这里采用了4种细胞模型:①Panc02:不带有KRAS突变;②KPC1:KRAS突变,T cell high;③KPC2:KRAS突变,T cell high;④KPC3:KRAS突变,T cell low (colder)。并利用了3种动物模型:①皮下瘤:肿瘤生长;②原位瘤:肿瘤生长,淋巴结转移,肝转移;水动力(尾静脉注射瘤细胞):肝、肺定植转移。结果均表明,敲除SLC4A4在体外,不影响肿瘤细胞的增殖、凋亡等表型;然而,在具有免疫系统的C57小鼠体内,可以显著抑制中粒细胞的生长和转移。这提示SCL4A4的功能很可能与免疫系统密切相关。


通过本部分结果,证实了以下逻辑:

接着,本研究又通过抑制剂靶向抑制SLC4A4,进一步证实了SLC4A4抑制可以在体内具有免疫系统的情况下,显著抑制胰腺癌肿瘤细胞恶性表型,在无免疫系统的裸鼠体内,不影响肿瘤细胞生长和转移。进一步提示SCL4A4的功能很可能与免疫系统密切相关。


通过本部分结果,证实了以下逻辑:

3.靶向抑制SLC4A4可以逆转酸性TME
接着,本研究继续探究靶向抑制SL4A4抑制肿瘤细胞恶性表型的机制是什么?首先回到SLC4A4作为碳酸氢根离子转运体的功能上来,通过体外、体内实验证实,敲除SLC4A4导致肿瘤细胞摄取碳酸氢根减少,胞内pH降低酸化,胞外pH升高碱化。已有文献报道,胞内pH降低,直接抑制乳酸脱氢酶LDH活性,减少糖酵解乳酸生成,防止过酸的细胞自我保护。因此,进行实验检测了敲除SLC4A4后对肿瘤细胞糖酵解和乳酸生成的影响。结果表明,正如预期,敲除SLC4A4抑制糖酵解和乳酸生成。最后,在体内通过实验,也证实了以上结论,即敲除SLC4A4促进胞内pH降低,胞外pH升高,同时抑制糖酵解。



通过本部分结果,证实了以下逻辑:

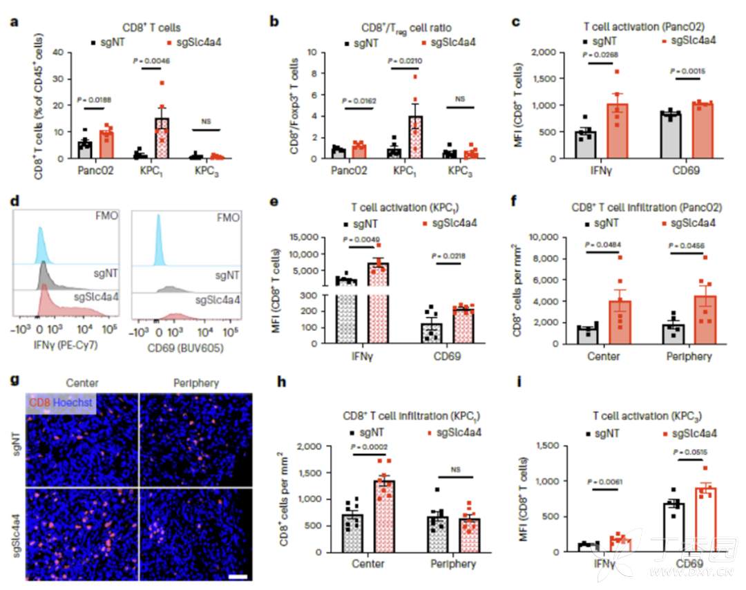
4.靶向抑制SLC4A4可以重新激活CD8 T细胞抗肿瘤活性
接着,继续探究敲除SLC4A4之后导致的肿瘤细胞糖酵解代谢改变和微环境酸化改善是如何抑制肿瘤恶性表型的。文献已报道,pH酸性可以显著抑制CD8的抗肿瘤免疫;实验结果:SLC4A4敲除可逆转酸性微环境,SLC4A4敲除的抑癌作用与免疫系统相关。基于以上文献+实验结果,可以提出猜想:靶向SLC4A4很可能激活抗肿瘤免疫。
因此本研究继续检测了肿瘤细胞中SLC4A4敲除后对肿瘤微环境中CD8T细胞数目及功能影响。结果表明,SLC4A4敲除后,可以显著激活CD8T细胞的抗肿瘤免疫。因此,可以提出work model,SLC4A4敲除后导致的微环境pH升高和肿瘤细胞乳酸生成减少,很可能是通过激活CD8 T细胞的抗肿瘤免疫,发挥了抑癌作用。为了证实以上逻辑上下游因果关系,进行了关键逻辑节点的rescue实验如下:1. 体外肿瘤细胞和T细胞共培养,补充酸性条件、乳酸等后检测T细胞对肿瘤细胞杀伤能力;2. 肿瘤细胞培养上清培养T细胞,补充酸性条件、乳酸等后,检测T细胞增殖;3. 体内清除CD8 T细胞后,检测SLC4A4敲除对肿瘤表型影响。结果证实了work model中的逻辑上下游关系(见下图)。


通过本部分结果,证实了以下逻辑(红色箭头:上升;蓝色箭头:下降;绿色箭头:rescue逻辑位点):

5.LDHA过表达可以抵消靶向抑制SLC4A4所引起的效应
为了进一步证实以上work model中的逻辑上下游关系,本研究继续针对LDH逻辑节点进行rescue。通过在敲除或不敲除SLC4A4基础上,进行LDH酶基因LDHA的过表达,结果表明,扰动LDH之后会导致后续所有逻辑节点的统一预期性改变。这也证实了,以上work model的可靠性。


通过本部分结果,证实了以下逻辑(红色箭头:上升;蓝色箭头:下降;绿色箭头:rescue逻辑位点):

6.靶向SLC4A4联合ICB,可以增敏ICB疗效
最后,既然SLC4A4的功能和细胞分子机制已经阐明,而且发现靶向SLC4A4可以两种方式逆转微环境酸化,激活抗肿瘤免疫,那么联合ICB对胰腺癌是否更有效?为此,后续进行了SLC4A4敲除联合ICB治疗,发现SLC4A4敲除后可以显著增加ICB对胰腺癌的治疗效果,完成了临床转化前研究。


剖析
科学假说(选题)如何提出到确立?
原则:文献背景+逻辑推理+组学数据三个维度的统一
- 通过文献背景中的1.2.3,通过逻辑推理,提出靶向肿瘤微环境中主要的pH调节因子,减弱微环境酸性,可能增强抗肿瘤免疫及ICB治疗效果;
- 以上逻辑推理再联合文献背景中的4.5,可以提出初步科学猜想:碳酸氢根转运体很可能参与胰腺癌酸性TME形成,导致免疫抑制和ICB治疗抵抗?
- 在通过以上文献背景+逻辑推理,初步提出科学猜想后,本研究进行了胰腺癌肿瘤组织单细胞测序,结合测序结果分析(组学数据)所有碳酸氢根转运体(11种)在所有细胞类型中的表达,发现胰腺癌肿瘤细胞特异且最显著高表达SLC4A4(下图a/b)。

- 再结合文献,SLC4A4作为一种碳酸氢根离子转运体,可以将胞外碳酸氢根离子转移入胞内,造成胞外酸性环境。这和肿瘤细胞高表达该转运体,促进酸性环境形成,导致免疫抑制的逻辑十分吻合。因此,可以进一步将科学猜想完善为本研究的科学假说(选题确定):胰腺癌细胞高表达碳酸氢根转运体SLC4A4,促进酸性TME形成,导致免疫抑制和ICB治疗抵抗。
- 基本科学假说提出后,结合实际实验结果,科学假说逐渐完善细化,形成本研究最后的work model如下。

批判性思考
- 本研究科学假说的提出到确立,是基于文献背景+逻辑推理+单细胞组学数据分析三方面的统一,这种思路值得借鉴;
- 为证实科学假说,使用多种细胞系、多种动物模型,使结论更扎实,值得借鉴;
- 为证实work model的逻辑上下游因果关系,在逻辑关键节点都有进行rescue实验(挽救实验,参考上面的work model,绿色剪头处),保证逻辑严谨性,值得借鉴;
- 抑制剂靶向SLC4A4仅在抗肿瘤作用表型确证时用到,在后续的机制探究和联合免疫治疗中没有使用,是本研究的略显不足之处。
















































