分享丨 尽早启动心力衰竭“新四联”药物,多早合适?
一. 前言
•血管紧张素受体脑啡肽酶抑制剂(ARNI)/血管紧张素转换酶抑制剂(ACEI)/ 血管紧张素Ⅱ受体阻滞剂(ARB)
• β-受体阻滞剂(BB)
• 盐皮质激素受体拮抗剂(MRA)
• 钠-葡萄糖共转运蛋白2抑制剂(SGLT2i)
以上这四类药物均已被大型临床RCT试验证实能够改善慢性射血分数降低的心力衰竭(HFrEF)的临床预后。这四类药物的联合应用俗称“新四联”,成为了慢性HFrEF治疗的基石。国内外指南/共识[1-3]都建议要尽早启动“新四联”药物。
慢性心衰分为稳定期和失代偿期。若患者处在稳定期,立即启动这四大类药物应无争议,因各代表药物治疗心衰的临床试验中,受试者均为慢性稳定期心衰(如表1),并已被证实安全有益;但心衰患者初次就诊往往处在失代偿期,立即启动这四类药物是否安全且获益呢?是否要等到心衰进入稳定期才能启动呢?这时就存在“多早合适”的问题了。
循证医学的时代,临床研究证据是临床实践的重要依据,然而即使是证据级别最高的RCT研究,也不可能回答所有临床实践中的问题。如表1所示,“新四联”药物在心衰治疗方面的代表性研究中,各试验纳入的受试者都排除了不稳定、重症的情况,这是为了尽可能减少与干预药物无关的事件发生,从而减少影响试验结果的混杂因素,同时也是为了增加试验的安全性。严格来讲,药物的获益和安全性结论,仅适用于符合入排标准的患者(研究人群,study population)。那么,在临床实践中,不稳定和重症的患者是否就不能使用这些药物了呢?这些临床试验的结果能够外推(generalization)到什么范围的人群(目标人群,target population)呢?事实上,这些问题很难有标准答案,医生需要结合研究人群的特点、药物的药理作用机制、疾病的发生机制、目标患者的具体情况等综合评估来决定。
“新四联”药物的启动是否能够提前到失代偿期或者失代偿期向稳定期转化的时期,就是本文试图探讨的问题。
二. 心衰住院期间启动“新四联”药物的重要性
心衰住院患者出院3个月内死亡和再住院风险很高,出院时没有启动“新四联”药物的患者,能够在院外启动并维持使用“新四联”药物的比例非常低(图1)。而住院期间心衰通常处于失代偿期,要在出院前启动药物,就要权衡早期启动可能的风险和获益。

图1 出院时是否处方药物对长期维持药物使用率的影响[4]
三. “新四联”药物治疗心衰的代表性临床试验中研究人群的特点
分析以下“新四联”药物的代表性临床试验,研究人群均为慢性稳定期HFrEF患者,有些试验直接排除失代偿期心衰(ADHF),大部分试验排除了近期AMI、UA、卒中等容易导致心衰失代偿或病情不稳定的情况。

表1 “新四联”药物代表性临床试验中研究人群的特点
注:UA,不稳定性心绞痛;AMI,急性心肌梗死;SCr,血清肌酐;SBP,收缩压;DBP,舒张压;CABG,冠脉搭桥手术;TIA, 短暂性脑缺血发作;PCI,冠脉介入治疗;CRT,心脏同步化治疗;ADHF,急性失代偿性心衰;LVAD左室辅助装置
四. “尽早”能多早?有哪些证据可作为参考?
笔者整理了“新四联”药物治疗心衰的研究中,以AMI(导致心功能急性失代偿的常见原因)、NYHA IV级、急性心衰等为主要纳入标准的临床试验(见表2),这些研究探讨了心衰失代偿状态下,启用“新四联”药物的安全性和疗效。
这些研究提示,“新四联”药物中ARNI/ACEI/ARB类药物在急性心梗早期、急性心衰中应用的证据相对较多,只要血流动力学稳定、肾功能情况允许,早期启动是安全的,且获益明确;BB类对于不需要静脉正性肌力药物、没有严重水钠潴留的心衰,早期应用显著降低死亡率;SGLT2i类药物在急性心衰时启动也具有安全性,并能获益。


表2 “新四联”药物在心衰失代偿状态下使用的临床证据
以上“入排标准”仅列出与启动时机相关的内容
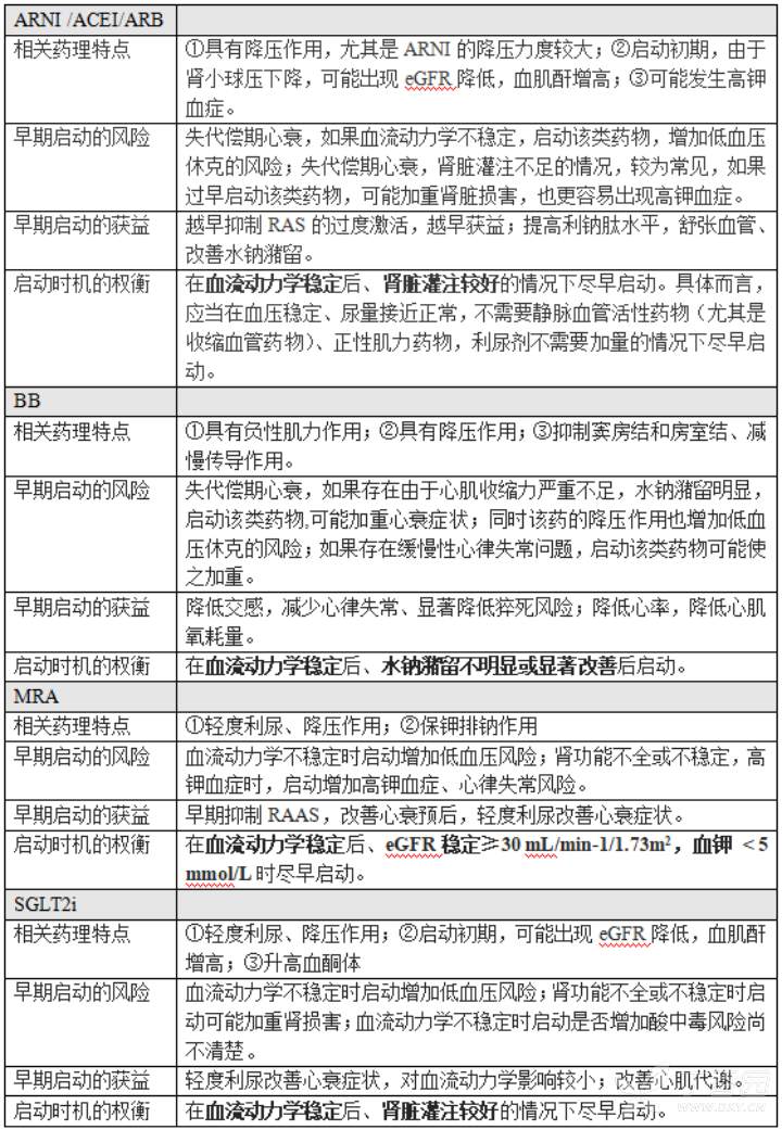
五. 从“新四联”药物的药理特点和心衰获益机制出发,权衡启动时机
从“新四联”药物的相关药理特点和心衰获益机制出发,分析早期启动可能的风险与获益,可作为早期启动时机的权衡依据之一(表3)。

表3 “新四联”药物的相关药理特点、早期启动的风险、获益及权衡
六. 小结
“新四联”药物在心衰治疗中的获益已被确认,各大指南都提出应尽早启动,在心衰出院前启动的意义重大。虽然在心衰急性失代偿期启动“新四联”药物的临床证据仍有限,但已有的证据仍很强地提示,在血流动力学稳定(所有四类药物)、肾脏灌注较好(BB类药物不受限)、体液潴留不严重(主要针对BB类药物)时,即可启动“新四联”药物。考虑到此时病情尚未完全稳定,建议启动剂量可酌情降低(相较于稳定期启动的剂量),但应在随访时逐渐滴定至目标剂量或最大耐受剂量。
参考文献
- 中华医学会心血管病学分会心力衰竭学组, 中国医师协会心力衰竭专业委员会, 中华心血管病杂志编辑委员会. 中国心力衰竭诊断和治疗指南2018[J]. 中华心血管病杂志, 2018, 46(10): 760-789.
- Writing C, Maddox TM, Januzzi JL, Jr., et al. 2021 Update to the 2017 ACC Expert Consensus Decision Pathway for Optimization of Heart Failure Treatment: Answers to 10 Pivotal Issues About Heart Failure With Reduced Ejection Fraction: A Report of the American College of Cardiology Solution Set Oversight Committee[J]. J Am Coll Cardiol, 2021, 77(6): 772-810.
- Mcdonagh TA, Metra M, Adamo M, et al. 2021 ESC Guidelines for the diagnosis and treatment of acute and chronic heart failure[J]. Eur Heart J, 2021, 42(36): 3599-3726.
- Rao VN, Murray E, Butler J, et al. In-Hospital Initiation of Sodium-Glucose Cotransporter-2 Inhibitors for Heart Failure With Reduced Ejection Fraction[J]. J Am Coll Cardiol, 2021, 78(20): 2004-2012.
- Investigators S, Yusuf S, Pitt B, et al. Effect of enalapril on survival in patients with reduced left ventricular ejection fractions and congestive heart failure[J]. N Engl J Med, 1991, 325(5): 293-302.
- Pitt B, Poole-Wilson PA, Segal R, et al. Effect of losartan compared with captopril on mortality in patients with symptomatic heart failure: randomised trial--the Losartan Heart Failure Survival Study ELITE II[J]. Lancet, 2000, 355(9215): 1582-1587.
- Cohn JN, Tognoni G, Valsartan Heart Failure Trial I. A randomized trial of the angiotensin-receptor blocker valsartan in chronic heart failure[J]. N Engl J Med, 2001, 345(23): 1667-1675.
- Pfeffer MA, Swedberg K, Granger CB, et al. Effects of candesartan on mortality and morbidity in patients with chronic heart failure: the CHARM-Overall programme[J]. Lancet, 2003, 362(9386): 759-766.
- Mcmurray JJ, Packer M, Desai AS, et al. Angiotensin-neprilysin inhibition versus enalapril in heart failure[J]. N Engl J Med, 2014, 371(11): 993-1004.
- Packer M, Bristow MR, Cohn JN, et al. The effect of carvedilol on morbidity and mortality in patients with chronic heart failure. U.S. Carvedilol Heart Failure Study Group[J]. N Engl J Med, 1996, 334(21): 1349-1355.
- The Cardiac Insufficiency Bisoprolol Study II (CIBIS-II): a randomised trial[J]. Lancet, 1999, 353(9146): 9-13.
- Effect of metoprolol CR/XL in chronic heart failure: Metoprolol CR/XL Randomised Intervention Trial in Congestive Heart Failure (MERIT-HF)[J]. Lancet, 1999, 353(9169): 2001-2007.
- Hjalmarson A, Goldstein S, Fagerberg B, et al. Effects of controlled-release metoprolol on total mortality, hospitalizations, and well-being in patients with heart failure: the Metoprolol CR/XL Randomized Intervention Trial in congestive heart failure (MERIT-HF). MERIT-HF Study Group[J]. JAMA, 2000, 283(10): 1295-1302.
- Pitt B, Zannad F, Remme WJ, et al. The effect of spironolactone on morbidity and mortality in patients with severe heart failure. Randomized Aldactone Evaluation Study Investigators[J]. N Engl J Med, 1999, 341(10): 709-717.
- Zannad F, Mcmurray JJ, Krum H, et al. Eplerenone in patients with systolic heart failure and mild symptoms[J]. N Engl J Med, 2011, 364(1): 11-21.
- Mcmurray JJV, Solomon SD, Inzucchi SE, et al. Dapagliflozin in Patients with Heart Failure and Reduced Ejection Fraction[J]. N Engl J Med, 2019, 381(21): 1995-2008.
- Packer M, Anker SD, Butler J, et al. Cardiovascular and Renal Outcomes with Empagliflozin in Heart Failure[J]. N Engl J Med, 2020, 383(15): 1413-1424.
- Group CTS. Effects of enalapril on mortality in severe congestive heart failure. Results of the Cooperative North Scandinavian Enalapril Survival Study (CONSENSUS)[J]. N Engl J Med, 1987, 316(23): 1429-1435.
- Pfeffer MA, Braunwald E, Moye LA, et al. Effect of captopril on mortality and morbidity in patients with left ventricular dysfunction after myocardial infarction. Results of the survival and ventricular enlargement trial. The SAVE Investigators[J]. N Engl J Med, 1992, 327(10): 669-677.
- Kober L, Torp-Pedersen C, Carlsen JE, et al. A clinical trial of the angiotensin-converting-enzyme inhibitor trandolapril in patients with left ventricular dysfunction after myocardial infarction. Trandolapril Cardiac Evaluation (TRACE) Study Group[J]. N Engl J Med, 1995, 333(25): 1670-1676.
- Packer M, Coats AJ, Fowler MB, et al. Effect of carvedilol on survival in severe chronic heart failure[J]. N Engl J Med, 2001, 344(22): 1651-1658.
- Velazquez EJ, Morrow DA, Devore AD, et al. Angiotensin-Neprilysin Inhibition in Acute Decompensated Heart Failure[J]. N Engl J Med, 2019, 380(6): 539-548.
- Bhatt DL, Szarek M, Steg PG, et al. Sotagliflozin in Patients with Diabetes and Recent Worsening Heart Failure[J]. N Engl J Med, 2021, 384(2): 117-128.
- Damman K, Beusekamp JC, Boorsma EM, et al. Randomized, double-blind, placebo-controlled, multicentre pilot study on the effects of empagliflozin on clinical outcomes in patients with acute decompensated heart failure (EMPA-RESPONSE-AHF)[J]. Eur J Heart Fail, 2020, 22(4): 713-722.
- Tromp J, Ponikowski P, Salsali A, et al. Sodium-glucose co-transporter 2 inhibition in patients hospitalized for acute decompensated heart failure: rationale for and design of the EMPULSE trial[J]. Eur J Heart Fail, 2021, 23(5): 826-834.Uncategorized References
- Voors DAA. Empagliflozin in Patients Hospitalized for Acute Heart Failure - EMPULSE. in the American Heart Association Virtual Annual Scientific Sessions (AHA 2021). 2021.

















































