#主任提问# 「去甲肾上腺素、肾上腺素」区别大了!区别在哪儿?
之前作者皮皮写过一篇「副肾、正肾分不清,发生用药错误 」的文章。
讲的是,医生下了个「副肾 2 支静脉注射」的口头遗嘱,结果一起参与抢救的护士小姐姐搞不清副肾是「盐酸肾上腺素」还是「去甲肾上腺素」。
慌乱中,护士姐姐向医生复述:是去甲肾上腺素 2 支吗?
医生一边心肺复苏一边「嗯」了一声。
护士立即为病人进行了注射去甲肾上腺素 2 支。
最后在大家齐心协力的抢救下,患者恢复自主心律,在简易呼吸囊辅助呼吸下转运监护室继续抢救治疗。
然而在清点抢救药物时,其他发现抢救中错将 2 支「正肾」(去甲肾上腺素)当做「副肾」(肾上腺素)使用,遂报告了抢救医生、护士长及科主任。
那!「副肾、正肾」的真身是什么?
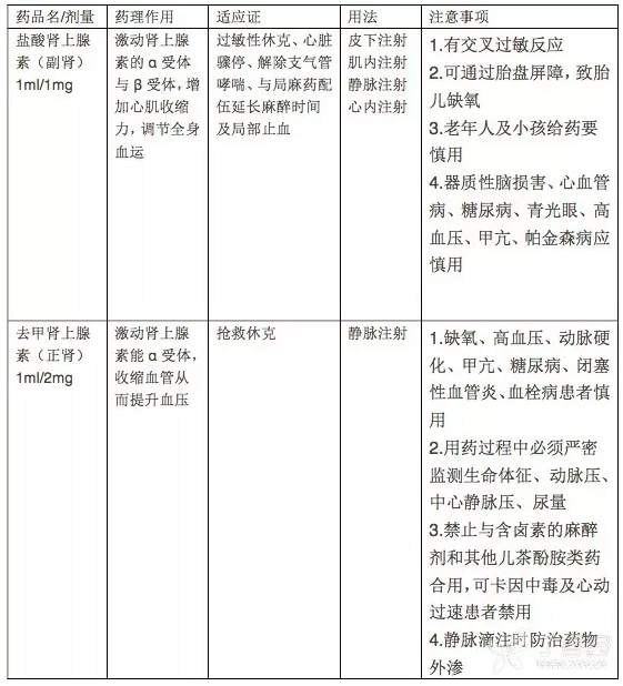
肾上腺素是肾上腺髓质的主要激素,其生物合成主要是在髓质铬细胞中首先形成去甲肾上腺素(正肾),然后进一步经苯乙胺-N-甲基转移酶(phenylethanolamine N-methyl transferase,PNMT)的作用,使去甲肾上腺素甲基化形成肾上腺素(副肾)。
这两种激素是西医的产物,在当初翻译的时候按照:先出现者为正后出现者为副的中国传统原则给予命名,属于旧称。但是旧称有很多不合理的因素都被逐渐弃用了,正肾和副肾属于少数被沿用至今的旧称,国际上根本没有正副肾之说。
「副肾、正肾」用法什么不同?

——————————
看完商标的感觉就是,还是「肾上腺素」好用,稳稳的!
















































